傳真:
18923864027
QQ:
709211280
地址:
深圳市福田區振中路84號愛華科研樓7層
開關電源,開關頻率與負載電流對電感的影響介紹開關電源的交流電流、直流電流、峰值電流和電流紋波率與電感存在以下關系:交流電流與電感成
怎么提高開關電源效率,方法解析降低 MOSFET功率損耗降低 MOSFET功率損耗的直接途徑是:選擇低導通電阻 RDS(ON)、可快速切換的 MOSFET。
開關電源,電容的功率損耗與計算方法介紹電容的功率損耗電容在開關電源電路中主要起穩壓、濾除輸入 輸出噪聲的作用。與理想的電容模型不同,
開關電源損耗之二極管的功率損耗解析二極管的功率損耗二極管作為開關元件,MOSFET 導通時二極管無電流流過,斷開時電流流經回路2。因此,
開關電源,Buck變換器工作原理圖文介紹Buck變換器工作原理先來看一下 Buck變換器的工作原理,典型 Buck變換器的原理圖和關鍵波形如圖 1
MOSFET功率損耗,MOSFET的傳導損耗介紹MOSFET 作為開關元件,導通時電流流過圖 1 中的回路 1,斷開時無電流流過。因此,MOSFET 的功率
開關電源控制器結溫的計算分析介紹設計開關電源時,各種參數的計算以及控制器和無源器件的選取是工作的重點,其中,控制器的結溫是需要重點
開關電源的電流檢測原理圖文介紹電流檢測是開關電源設計的重要組成部分,其具有調節輸出和限流保護功能;而且,電流檢測電路具有高可靠性、
幾種實現開關電源電流檢測的方法介紹開關電源電流檢測可以使用MOSFET的導通電阻或者電感的等效電阻來實現電流檢測,這3種方法各有優缺點。
電源芯片紋波電壓測試方法介紹紋波電壓的來源及解決方法輸入低頻紋波(1) 增加輸出低頻濾波的電感、電容容量及數量低頻紋波與輸出電路的濾
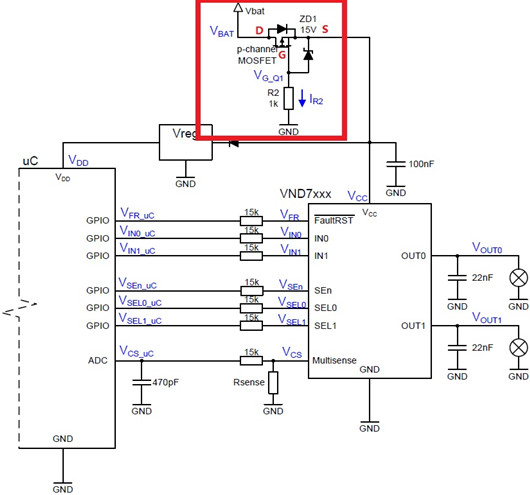
VCC端串入PMOS管的防反接保護電路介紹上篇文章分析了基于 GND 端串入 NMOS 管的防反接電路,本文則對 VCC 端串入 PMOS 管的防反接
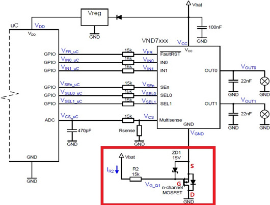
NMOS管串入GND管腳的防反接保護電路介紹本文分析基于MOS管的防反接電路,如NMOS管串入GND管腳的防反接電路。相比于以往的防反接電路,MOS管