開關電源電流檢測可以使用MOSFET的導通電阻或者電感的等效電阻來實現電流檢測,這3種方法各有優缺點。
電阻

圖 感應電阻用作電流檢測
優點:采用電阻實現電流檢測時,要注意電阻的容差(1%或更低)和溫度系數(100ppm/°C),因為高精度的電阻可以提高開關電源電流檢測的精度和穩定性,在多相電源時,還可以均衡各相電源的輸出。
缺點:電阻會引入功率損耗和物料成本,另外,電阻的寄生電感還會增加檢測電流的紋波,降低了電流檢測精度。
如下圖所示。

圖 電阻的寄生電感影響電流檢測精度
因此,為了減少電阻的寄生電感,應采用表貼式的薄膜金屬電感,例如0805,1206,2010,2512封裝的電阻。
MOSFET導通電阻
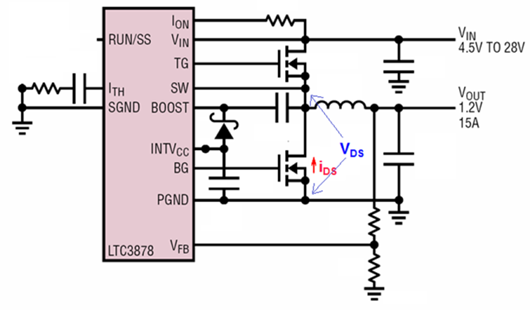
借助MOSFET的導通電阻作為感應電阻是一種比較簡單和低成本的方法,LTC3878的電路即是采用這種方法,如圖所示。

圖 BottomMOSFET的導通電阻用做電流檢測
當BottomMOSFET導通時,檢測其導通電阻壓降,進而檢測電感的谷值電流。
但是,這種方法具有以下缺點:
(1)MOSFET導通電阻的容差范圍比較大,多達33%;
(2)MOSFET導通電阻的溫度系數較差,在100℃時,阻值可增加80%;
(3)因為MOSFET是分立器件(相較于集成在控制器內部),所以,會引入寄生電感;
因此,這種方法并不適用于高輸出電流的場合,尤其是多相輸出的電源。
電感的等效電阻
借助電感的等效電阻作為感應電阻也是一種簡單和低成本的方法,同時也提高了開關電源效率。相對于MOSFET的導通電阻,電感的等效電阻的容差較小,但是溫度系數仍然較差。具體檢測方法,是將RC網絡并聯在電感兩端,并檢測電容兩端的壓差,如圖所示。

圖 電感的等效電阻用作電流檢測
根據時間常數公式:
R1*C1=L/DCR
電容兩端電壓正比于電感電流。
為了降低檢測誤差和噪聲,電阻R的阻值應較小。
由于該方法不直接測量電感電流,因此檢測不到電感電流飽和。所以,電感要有一個“軟飽和”,推薦使用鐵芯功率電感,這種電感通常比同類的鐵氧體電感具有更高的磁心損耗。與感應電阻方法相比,電感DCR傳感消除了傳感電阻的功率損耗,但可能會增加電感磁芯損耗。
無論是采用感應電阻還是電感等效電阻的方法,都要檢測溫度,即通過溫度補償的方法提高電流檢測精度。
〈烜芯微/XXW〉專業制造二極管,三極管,MOS管,橋堆等,20年,工廠直銷省20%,上萬家電路電器生產企業選用,專業的工程師幫您穩定好每一批產品,如果您有遇到什么需要幫助解決的,可以直接聯系下方的聯系號碼或加QQ/微信,由我們的銷售經理給您精準的報價以及產品介紹
聯系號碼:18923864027(同微信)
QQ:709211280

