傳真:
18923864027
QQ:
709211280
地址:
深圳市福田區振中路84號愛華科研樓7層
I2C雙向電平轉換電路設計介紹在I2C主從設備對接時,需要考慮主從設備的電平情況,常規的主要有3種:5V,3 3V,1 8V。如果電平相同,比如都
5種電平轉換方法介紹電平轉換方法5種電平轉換方法分別是,下午我們會從速率、驅動能力、漏電流、成本、通道數五個維度評價。:1) 晶體管電
全橋式變壓器開關電源電路圖介紹全橋式變壓器開關電源也屬于雙激式變壓器開關電源。它同時具有推挽式變壓器開關電源電壓利用率高,又具有半
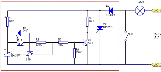
幾個12V延時關閉電路圖詳解12V延時關閉電路圖(一)當我們關閉電燈開關時希望電燈能延時一會兒再熄滅,以方便我們行走、關門等。本電路即可
LED燈調光模擬電路設計與原理介紹LED的發光機理--LED的PN結的端電壓構成一定勢壘,當加正向偏置電壓時勢壘下降,P區和N區的多數載流子向對
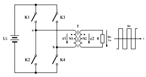
推挽電路,上N下P以及下N上P原理解析推挽電路可以由兩種結構組成:分別是上P下N,以及上N下P。其原理圖如下所示,1 推挽電路兩種方式在實際
推挽電路信號流向圖文介紹推挽電路信號流向該圖中左邊的便是推挽輸出模式,其中比較器輸出高電平時下面的PNP三極管截止,而上面NPN三極管導
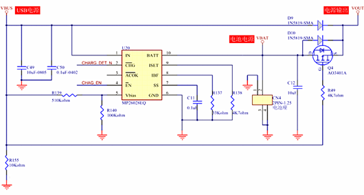
怎么實現外置與內置電源切換外置和內置電源切換本文講解的是外置USB供電與內置鋰電池供電的自動切換電路,所以先把電路中不相關的電路隱藏
鏡像恒流源電路圖文解析鏡像恒流源電路如圖1所示為鏡像恒流源電路,它由兩只特性完全相同的管子VT0和VT1構成,由于VT0管的c、b極連接,因此
推挽電路,三極管推挽電路,MOS管推挽電路介紹三極管推挽電路三極管推挽電路輸出特點:Vout=Vin-0 3V(如下圖所示)這種輸出方式跟三極管的特
推挽(push-pull),開集(OC),開漏(OD)區別推挽電路推挽輸出(Push-Pull Output)是由兩個MOS或者三極管受到互補控制信號的控制,兩個管子始
常用的電源電路圖及原理介紹穩壓電源1、3~25V電壓可調穩壓電路圖此穩壓電源可調范圍在3 5V~25V之間任意調節,輸 出電流大,并采用可調穩