傳真:
18923864027
QQ:
709211280
地址:
深圳市福田區振中路84號愛華科研樓7層
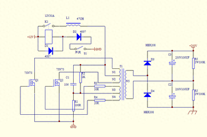
MOS管構成的推挽自激電路設計介紹大家可以常見的小功率電源幾乎都是反激電路,LED電源有些是單端 交錯正激,它們都是單端形式,磁芯只能利
怎么簡單的dv dt控制技術降低IGBT開通損耗功率半導體的柵極電阻選型,一般有兩個優化目標。一方面,選擇電阻值較小的柵極電阻,可以使得功
為什么需要MOSFET柵極電阻,MOSFET柵極電阻器放置介紹為什么有時候需要MOSFET柵極電阻?它應該是什么價值?它應該在下拉電阻之前還是之后?
mos管柵極串聯電阻的作用,mos管柵極電阻一般是多大在一些mos管開關控制電路中,我們經常可以看到有些設計會在柵極串聯一個小電阻。相信很多
怎么避免MOS管過熱燒毀,實用措施介紹MOS管在控制器電路中的工作狀態:開通過程(由截止到導通的過渡過程)、導通狀態、關斷過程(由導通到
解析PMOS作電源開關電源電壓被瞬間拉低PMOS管常作開關使用,如果負載是較大的容性負載,則在PMOS管開通瞬間,造成前級電源電壓跌落。如下面
電感充放電時間常數解析結合實際的電路分析一下電感的充放電時間常數。電感的充放電時間常數電感的充放電電路及時間曲線如圖 1 所示。圖
降低TVS管自身寄生電容介紹TVS管串聯二極管TVS管自身帶有寄生電容,同樣,二極管自身也帶有寄生電容,將 TVS管和二極管串聯,其實就是將二
運放參數,運放的輸出短路電流解析運放的輸出短路電流是用來表明運放輸出級輸入或灌入電流的能力,這一指標表明了運放的驅動能力。一般的運
運放參數解析,軌至軌(rail to rail)輸出軌至軌輸出(rail to rail output)現在在低電壓運放的中,很多都是軌至軌輸出。運放的軌至軌輸
運放參數,軌至軌輸入(rail to rail input)介紹運放的軌至軌輸入是指運放的輸入端信號電壓能夠達到電源的兩個軌,并保持不失真,如上例輸
運放的輸入輸出限制,信號失真解析運放電路中,造成信號失真的因素有很多,運放的輸入輸出限制就是其中之一,特別是非軌對軌(Rail to Rai