傳真:
18923864027
QQ:
709211280
地址:
深圳市福田區振中路84號愛華科研樓7層
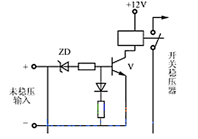
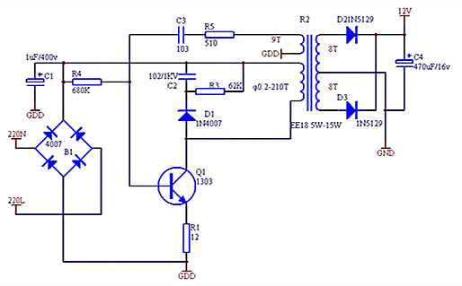
220V轉12V電源電路介紹220V轉12V開關電源有很多種,有分立元件的,有集成電路的,集成電路又有好多種。開關電源除輸出的電壓不一樣,功率不
1000W逆變器工作原理與電路圖介紹1000W逆變器工作原理及電路圖該功率逆變器電路將提供非常穩定的方波輸出電壓。操作頻率由電位器決定,通常
幾種電壓比較器電路圖介紹幾種電壓比較器電路圖電壓比較器是對輸入信號進行鑒別與比較的電路,是組成非正弦波發生電路的基本單元電路電壓比
電路分享,典型窗口比較器電路圖介紹窗口比較器,又稱為雙限比較器,具有兩個門限電平,可以檢測輸入模擬信號的電平是否處在給定的兩個門限
電源濾波器電路圖設計分享介紹電源濾波器,又名電源EMI濾波器,或是EMI電源濾波器,是一種無源雙向網絡,是一種對電源中特定頻率的頻點或該
模擬電路,幾個3 3V升壓12V電路圖設計介紹3 3V升壓12V電路圖(一)用3V電源為12V壓電式揚聲器供電電路矮型壓電式揚聲器可為便攜式電子設備提
電路設計,幾種光電耦合電路圖文介紹光電耦合器亦稱光電隔離器,簡稱光耦。光電耦合器以光為媒介傳輸電信號。它對輸入、輸出電信號有良好的
欠壓保護電路設計圖文介紹欠壓保護電路作用欠壓保護是指用電器在輸入電壓達不到工作電壓時,會切斷輸入電壓,有效保護用電器不因低電壓而反
鋰電池欠壓保護電路圖和原理解析鋰電池欠壓保護電路圖由于閃光發光二極管的占空比很低,所以平均的電流損耗是1mA或者更低。當檢測電壓降低
36V欠壓保護電路圖設計介紹36V欠壓保護電路圖(一)電路工作原理:輸出電壓低于規定值時,反映了輸入直流電源、開關穩壓器內部或者輸出負載
運放的電壓比較器電路介紹運放-電壓比較器電路1、同相輸入輸出波形:當輸入電壓大于參考電壓,OUT輸出高;當輸入電壓小于參考電壓,OUT輸出
MOS管電平轉換,1 8V-3 3V電路設計介紹MOS管電平轉換電路在電路開發的過程中,經常遇到兩個系統電平不一致的情況,這時候如果兩個系統需要通