傳真:
18923864027
QQ:
709211280
地址:
深圳市福田區振中路84號愛華科研樓7層
運算放大器積分電路設計圖文介紹積分電路 Integrator circuit在運算放大器積分器電路中,電容器插入反饋環路中,并在反相輸入端與R1一起
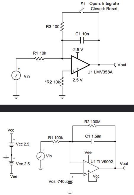
運放積分器電容并聯電阻和阻值計算介紹運放積分器對于積分電路,在實際應用中,因為存在輸入失調電壓、輸入偏置電流,會導致會有一個持續電
積分運算電路與微分運算電路介紹積分運算電路1 一般的積分運算電路反相積分運算電路是常用的積分運算電路。如下圖所示。電路分析:輸入電阻
運放分享,運算放大器輸入阻抗介紹電壓反饋(VFB)運算放大器輸入阻抗電壓反饋(VFB)運算放大器通常具有差模和共模兩種指定的輸入阻抗。電流反
解析運放輸入阻抗的確定運放輸入阻抗的確定如上圖:我們以反相放大電路為例來說明此問題。我們都知道信號源都是有內阻的,如果我們把信號源
模擬電路,運放,輸出阻抗解析我們知道運放的特點都是高輸入阻抗,低輸出阻抗;而假設的理想運放更是將輸入阻抗近似到無窮大,輸出阻抗趨近于
運算放大器,運放的阻抗匹配介紹運放的阻抗匹配1、阻抗匹配可以從運算角度來看,我們常常有假設的項目,在同向求和中最能體現,運算時,都是
積分電路電容并聯一個電阻作用介紹積分電路并聯一個電阻的影響一、消除三角波形的底部失真比例積分電路可以講輸入的方波轉化為三角波,但輸
電容器的等效串聯電阻(ESR)解析電容的等效串聯電阻ESR普遍的觀點:一個等效串聯電阻(ESR)很小的相對較大容量的外部電容能很好地吸收快速
多個小電容并聯取代大電解電容作用解析多個小電容并聯取代大電解電容的作用這種用法常見于開關電源部分,作用是高頻濾波。多個電容并聯主要
電子電路,減小輸出紋波的幾種方法介紹輸出紋波是指直流電源輸出時,疊加在直流穩定量上的交流分量。用示波器來看,會看到電壓上下輕微波動
DCDC輸出電壓紋波分析及改善解析紋波電源輸出交流紋波可以視為是直流輸出疊加一個交流成份;從圖中可以看出,紋波中包括了兩個交流成份:一