傳真:
18923864027
QQ:
709211280
地址:
深圳市福田區振中路84號愛華科研樓7層
DC-DC,LDO的結構,工作原理介紹DC-DC原理框圖線性電源、開關電源哪個更好?線性電源:優點:外圍器件少,PCB面積小,無開關噪聲,紋波小;缺
單片機,負壓產生電路圖解單片機常用負壓產生電路下圖是一個非常簡單的負壓產生電路,所使用原件少。使用的時候,只需要提供一個1KHz左右的
MOS管導通電壓的詳細解析分析MOS管的開啟電壓對管子導通狀態的影響。準備工具: 電路仿真軟件LTspice,NMOS模型電路,NMOS數據手冊等進行試
LLC諧振電路,同步整流技術圖文介紹同步整流是一種提高DC DC變換效率的技術,尤其是在低電壓、大電流的應用場合,其效果更為顯著。同步整流
雙向Buck-Boost電源介紹雙向Buck-Boost電源原理圖如下:通過仿真模擬可以看出輸入為12V的電壓輸出大約為7 4V左右,實現了降壓效果,下面進
雙向Buck-Boost變換器的結構,原理介紹雙向DC-DC變換器可分為兩類,一類是非隔離型拓撲,另一類是含有中間變壓器的隔離型拓撲,兩類拓撲各有
開關電源環路補償圖文解析開關電源是一種典型的反饋控制系統,其有響應速度和穩定性兩個重要的指標。響應速度就是當負載變化或者輸入電壓變
開關電路,什么是硬開關與軟開關硬開關和軟開關硬開關:在實際的開關電路中,MOSFET、IGBT等開關器件并非理想開關器件,其開通和關斷狀態之
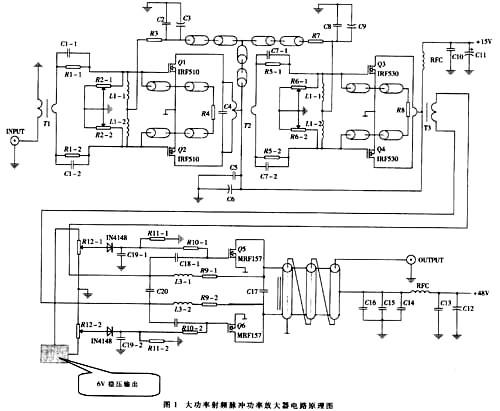
脈沖功率放大器設計圖文介紹脈沖功率放大器設計電路設計設計的寬頻帶大功率脈沖放大器模塊 要求工作頻段大于4個倍頻程,而且輸出功率大,
放大電路圖,場效應管輸入性測量放大電路圖解析場效應管輸入性測量放大電路圖集成精密差動放大電路圖懸置電橋差動放大電路圖前置放大電路圖
怎么區分放大電路中的正負反饋放大電路中正負反饋的判斷正負反饋的判斷使用瞬時極性法。瞬時極性是一種假設的狀態,它假設在放大電路的輸入
放大器電路中的直流回路設計解析在交流耦合運算放大器或儀表放大器電路應用中,最常見的問題之一就是——沒有為偏置電流提供直流回路。本文...