傳真:
18923864027
QQ:
709211280
地址:
深圳市福田區振中路84號愛華科研樓7層
采用功率開關TWH875的路燈自動控制器電路圖解電路工作原理:該光控路燈電路由電源電路和光控電路組成,如圖所示。電源電路由電源變壓器T、
開關電源正激和反激的區別今天為大家科普下正激式開關與反激式開關電源到底有什么區別。話不多說,先上反激式和正激式的原理圖先認識下他們
4路斷線報警器電路方案設計介紹本例介紹的多路斷線防盜報警器電路,能同時對多個地點進行防盜控制監測,一旦某處的警戒線被盜賊碰斷,則報
聲光控制延時燈電路方案設計介紹這里介紹的是一種聲、光雙控延時燈,在白天或者光線較強的場合,即使有較大的聲響,燈也不會點亮,在晚上或者光
怎么理解電源中的開關AC-DC轉換首先,簡單說明一下開關方式的AC DC轉換。請參照右側的基本電路,以及位于下方的波形。在這里,以日本國內為
防范于未然的防反接電路設計介紹電子設備接入電源最怕的就是正負極接反了。若沒有防反接電路,那就不知會發生什么情況了, 元件損壞那是肯
簡單電感量測量裝置電路方案設計介紹在電子制作和設計, 經常會用到不同參數的電感線圈, 這些線圈的電感量不像電阻那么 容易測量,有些
MOS變容管在射頻電路設計中的應用介紹隨著移動通信技術的發展,射頻(RF)電路的研究引起了廣泛的重視。采用標準CMOS工藝實現壓控振蕩器(VCO)
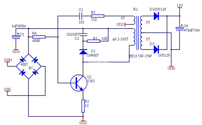
開關電源工作原理與電路圖分析本文以豐富的開關電源案例分析,介紹單端正激式開關電源,自激式開關電源,推挽式開關電源、降壓式開關電源、
電感是什么-電感基礎知識介紹電感是常用器件,他其實就是一組線圈,用來實現很多的功能,下面我們一步步的介紹電感的作用,以及電感原理等
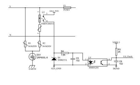
防雷電路實例設計介紹防雷保護電路在工業電路板上是十分常見的應用電路,今天就讓我們一探究竟。端口都進行了防雷保護設計,其中包括220V交
六種簡單的開關電源電路原理圖解析本文主要講了六款簡單的開關電源電路設計原理圖,24V開關電源的工作原理是什么、24V開關電源電路圖等內容