傳真:
18923864027
QQ:
709211280
地址:
深圳市福田區振中路84號愛華科研樓7層
2個經典的智能手機充電電路圖設計案例介紹第一種電路原理:AC220V電壓經D3半波整流、C1濾波后得到約+300V電壓,一路經開關變壓器T初級繞組L
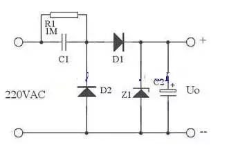
電容降壓的原理詳細解析一、電容降壓原理電容降壓的工作原理是利用電容在一定的交流信號頻率下產生的容抗來限制最大工作電流。例如,在50Hz
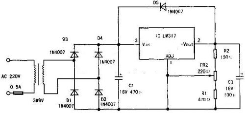
小型穩壓電源的設計和制作1 電路工作原理用三端可調正壓集成穩壓器LM317構成的穩壓電源電路如下圖所示。圖中220V的交流電經保險管送到變壓
雙鍵觸摸式智能LED控制電路方案設計介紹本雙鍵觸摸式照明燈電路圖使用兩個觸摸電極片,分別代替在實際生活中的開和關控制。其電路工作原理
光耦的作用和特點,應用于何種電路一、光耦在開關電源調整電壓作用我們知道作為開關電源,它電路中光耦的電源是從高頻變壓器次級電壓來獲取
PCB設計怎么確保磁場屏蔽磁場屏蔽磁場屏蔽的機理——高導磁材料的低磁阻起磁分路作用,使屏蔽體內的磁場大大降低。磁場屏蔽設計重點1) 選...
自控節能的開關直流穩壓電源電路設計介紹本電路通過應用 TWH8778 型電子開關集成電路來實現直流穩壓電源的作用。開關直流穩壓電源電路圖
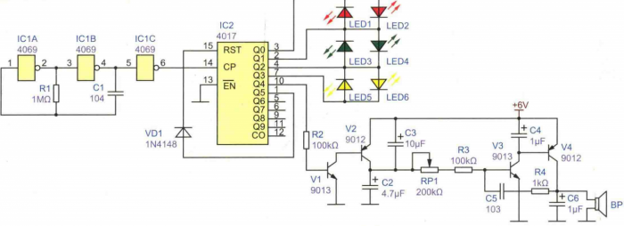
聲光音響模擬器電路方案設計介紹這種音響模擬器可以發出槍聲、鳥叫聲,警報聲等模擬音響,聲光兼有,比較適合作電子玩具、門鈴、音響報警等
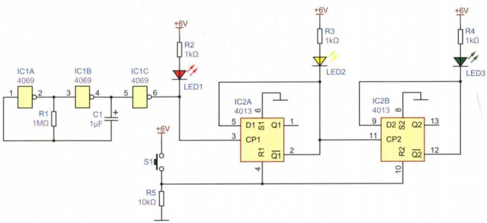
用D觸發器組成分頻器電路方案設計介紹這是一個用D觸發器組成的兩級分頻器實驗電路,電路原理圖見下圖。電路由非門IC1A、IC1B和R1、C1等構成
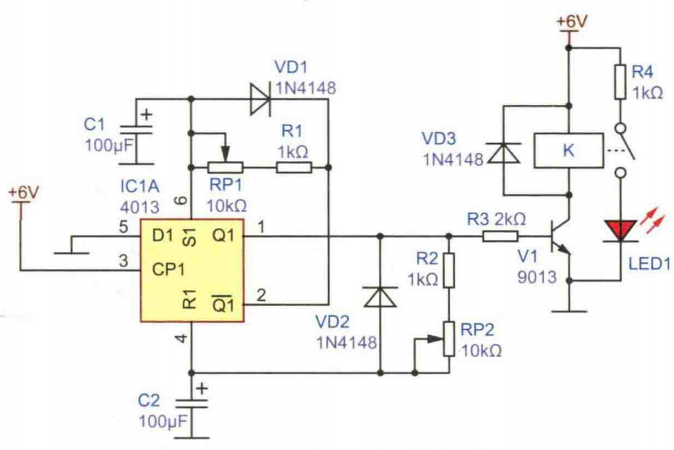
間歇性定時開關電路方案設計介紹這是一個可以實現間歇開、關的電路,適合控制一些需要間斷定時工作的設備。比如一些原本使用機械溫控器控制
基于LM7809的智能加濕器電路設計介紹該電路可對環境濕度進行檢測,通過控制加濕和干燥設備,使環境濕度始終保持在符合要求的范圍之內。電路
基于MC1648的電感測量電路設計介紹在電子制作和設計,經常會用到不同參數的電感線圈,這些線圈的電感量不像電阻那么容易測量,有些數字萬用