傳真:
18923864027
QQ:
709211280
地址:
深圳市福田區振中路84號愛華科研樓7層
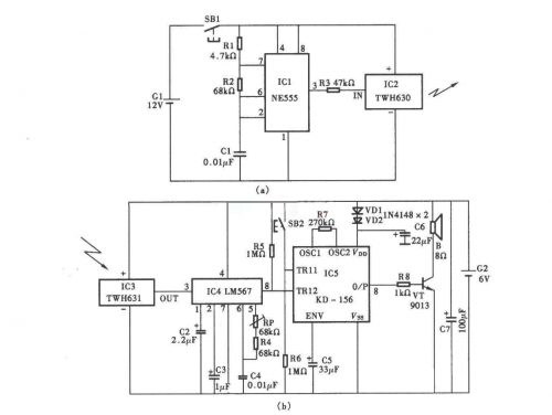
無線電遙控門鈴電路原理圖介紹本例介紹一種用TWH630 631遙控模塊制作無線電遙控叮咚門鈴,客人來訪時,按動門框上的門鈴按鍵,門鈴就會發出
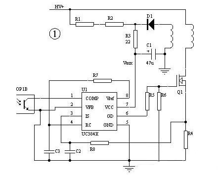
開關電源電路圖匯總-四種常見電路圖介紹用UC3842做的開關電源的典型電路見圖1。過載和短路保護,一般是通過在開關管的源極串一個電阻(R4)
基于門電路的倍壓電路設計介紹這里介紹一個利用門電路組成的倍壓升壓電路,可以為某些電子設備提供所需要的高壓工作電源。該電源雖然輸出電
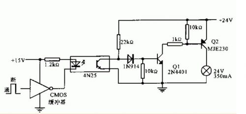
兩列CMOS接口電路知識解析CMOS接口電路光電耦合器(opticalcoupler,英文縮寫為OC)亦稱光耦合器,簡稱光耦。光耦合器以光為媒介傳輸電信號
單色 多色LED RGB LED驅動電路設計介紹發光二極管 (LED) 是一種簡單經濟的狀態信息顯示方法。但是,對于某些項目而言,一個單色 LED
12v充電器電路圖-12v充電器原理圖解簡易12v充電器電路圖(一)充電過程分析:1 維護充電:當電池電壓較低時(可設定,本電路預設在9V以下),充
光電隔離電路設計分析新型電路原理圖1所示是隔離放大器的原理電路。本隔離放大電路主要由光電耦合器和運算放大器構成。光電耦合器選用普通
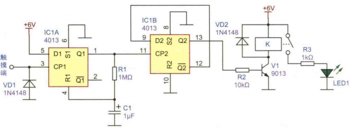
觸摸開關原理解析與電路設計介紹這是一個用4013組成的觸摸開關電路,只要用手觸摸一次開關即可接通,再觸摸一次開關斷開。電路原理圖見下圖所
TL494在集成電路中的基礎應用解析TL494是一種電壓驅動型脈寬調制控制集成電路,應用于多種開關電源中。本次介紹它與相應輸入、輸出電路等構
三閃信號燈電路方案設計介紹這是在一個循環周期內可以使LED閃爍3次,且3次閃爍間隔不等的電路。電路原理圖見下圖。圖中,由IC1A、IC1B與C1、R
電路設計常用電路分析方法介紹1:直流等效電路分析法在分析電路原理時,要搞清楚電路中的直流通路和交流通路。直流通路是指在沒有輸入信號
過壓過流保護電路設計介紹本方案采用 555 時基電路的過電壓、過電流保護電路本電路是一個通過 555 時基電路來對負載進行過電壓、過電流