傳真:
18923864027
QQ:
709211280
地址:
深圳市福田區振中路84號愛華科研樓7層
電解電容的符號圖電解電容符號電解電容器的內部有儲存電荷的電解質材料,分正、負極性,類似于電池,不可接反。正極為粘有氧化膜的金屬基板
鋁電解電容工作原理-鋁電解電容作用介紹鋁電解電容是由鋁圓筒做負極,里面裝有液體電解質,插入一片彎曲的鋁帶做正極制成。還需要經過直流
電容種類與濾波電容的作用介紹電容種類的大致了解,在選擇電容時有助于對電容種類的快速篩選。電容種類較多,按封裝分有貼片電容、插件電容
stm32復位電路電容選擇-stm32復位電路電容作用介紹復位電路是一種用來使電路恢復到起始狀態的電路設備,它的操作原理與計算器有著異曲同工
X電容與Y電容為什么被稱為特殊電容安規電容之所以稱之為安規,它是指用于這樣的場合:即電容器失效后,不會導致電擊,也不危及人身安全。安
交流電壓電機驅動的數字隔離介紹隔離是交流電壓電機驅動不可分割的一部分。電氣隔離的方法有多種——主要采用光耦合器和數字隔離器。使用數...
LCR數字電橋的工作原理介紹數字電橋就是能夠測量電感,電容,電阻,阻抗的儀器,這是一個傳統習慣的說法,最早的阻抗測量用的是真正的電橋
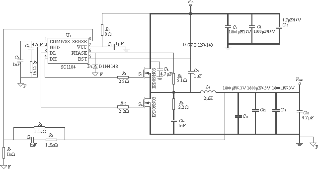
開關電源PCB排版8大要點匯總這是一個在消費類電子產品上應用的降壓式開關電源原理圖。設計人員應能在此線路圖上區分出功率電路中元器件和控
晶閘管的工作原理知識解析1、晶閘管(SCR)晶體閘流管簡稱晶閘管,也稱為可控硅整流元件(SCR),是由三個 PN 結構成的一種大功率半導體
LM324做0到60V可調直流電源介紹使用LM324穩壓器構成一個簡單的可調電源。LM324內置的可調電源提供0至30伏的輸出電壓在1安培的最大電流。1、
負載驅動器電路的實現方案介紹在很多應用中,都需要用到能夠為負載提供適當功率的放大器;另外還需保持良好的直流精度,而負載的大小決定了
開關電容濾波器在ADC中的優勢介紹模擬濾波器在電子信號合成系統中應用廣泛,可為 ADC 提供抗混疊和降噪,為 DAC 提供信號重建濾波¹