傳真:
18923864027
QQ:
709211280
地址:
深圳市福田區振中路84號愛華科研樓7層
1N4007二極管的可調直流穩壓電源電路設計介紹本電路通過簡單的電路結構能夠實現可調的直流穩壓電源,并且具電壓指示,輸出直流電壓范圍為
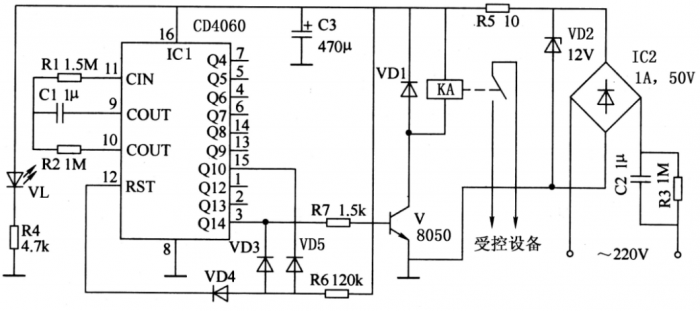
1N4148二極管設計的循環定時器電路設計介紹該電路可設定設備的循環周期時間以及每次工作的時間,可以讓設備按照設定的時間不斷地循環工作,
紅外二極管感應電路的原理圖解析一、電路功能概述紅外二極管感應電路可以實現用手靠近紅外發射管和紅外接收管時,蜂鳴器發聲,LED燈點亮,
二極管整流和側同步整流AC DC與轉換器比較本文給出了一組數據,是二次側替換前的二極管整流方式 AC DC 轉換器和將二次側替換為二次側同步
h橋驅動電路二極管的作用詳解直流電機H橋電路中四個二極管的作用單項直流電橋工作時,任何時候都有兩個二極管處于導通狀態,另兩個處于截止
用二極管補償電路實現低成本的穩壓器電源電路設計下表列出了 5V CMOS 的輸入電壓閾值、 3 3VLVTTL 和 LVCMOS 的輸出驅動電壓。從上
3個整流二極管實現的穩壓器電路設計介紹詳細介紹一個采用 3 個整流二極管的更低成本穩壓器方案。我們也可以把幾個常規開關二極管串聯起來
齊納二極管的5V轉3 3V電源電路設計介紹這里詳細介紹了一個采用齊納二極管的低成本穩壓器方案。可以用齊納二極管和電阻做成簡單的低成本 3
PIN型二極管基礎知識介紹普通的二極管由PN結組成。在P和N半導體材料之間加入一薄層低摻雜的本征(Intrinsic)半導體層,組成的這種P-I-N結
二極管浪涌電流測試電路詳解該文講述了二極管正向浪涌電流測試的基本要求和標準測試方法,針對標準測試方法存在的不足,設計實現了采用信號
TL431穩壓二極管的可調電源電路設計介紹介紹一款直流電壓從3V到15V連續可調的穩壓電源,最大電流可達10A,該電路用了具有溫度補償特性的,
二極管的單向導電特性圖解二極管是電子電路中很常用的元器件,非常常見,二極管具有正向導通,反向截止的特性。在二極管的正向端(正極)加