傳真:
18923864027
QQ:
709211280
地址:
深圳市福田區振中路84號愛華科研樓7層
電源基礎電路-實用的電源基礎電路匯總本文搜羅了穩壓電源、DCDC轉換電源、開關電源、充電電路、恒流源相關的經典電路資料,為工程師提供最
電機保護類型怎么選,過流保護還是短路保護通常,在電機驅動應用中需要很多不同類型的保護,包括保護功率晶體管、電機或系統的任何部件。變
三種簡單的電流檢測電路圖解在電源等設備中通常需要做電流檢測或反饋,電流檢測通常用串聯采樣電阻在通過放大器放大電阻上的電壓的方法,如
漏電保護電路分析-漏電保護電路介紹隨著漏電斷路器使用推廣及人民生活水平提高,家用電器等設備增加,而家用電器普遍存在感性負載和容性負
多種波形信號發生器介紹電路如附圖,采用一片六反相器數字集成電路74HCU04組成,可同時輸出矩形波、三角波和正弦波三種信號,信號頻率在10H
USB電源端口上的過壓保護電路該怎么設計盡管USB定義了電源總線,但這并沒有消除與過壓相關的風險。過壓事件可由一系列失效條件導致,包括用
實用感知系統傳感電路圖解析電路說明:電路由檢測電路、信號放大電路和穩壓電源電路組成。其中檢測電路由電阻RH、晶體管VT以及電阻R1、R2組
開關電源中的反激式轉換器有哪些特征本設計事例使用稱為反激式的變壓器方式。在這里,將說明反激方式的基本電路和特征。反激式轉換器除了一
光控開關該怎么設計原理圖光控開關原理圖(一)光控開關電路如下圖,主要特點是白天有光照,燈泡不亮,夜晚黯淡無光,電路自動通電,燈泡亮起
以開關GS波形為例來說一下GS的波形對于咱們電源工程師來講,我們很多時候都在看波形,看輸入波形,MOS開關波形,電流波形,輸出二極管波形
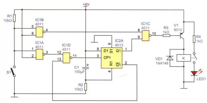
停電自鎖開關電路方案設計介紹停電之后,人們經常忘記將原本開著的燈關掉,使得來電后這些燈因無人值守而長明,造成了電能的浪費,這里介紹的停
LED燈調光模擬電路設計原理圖介紹在講3 7vled燈電路圖之前我們先了解一下LED的發光機理。LED的PN結的端電壓構成一定勢壘,當加正向偏置電壓