傳真:
18923864027
QQ:
709211280
地址:
深圳市福田區振中路84號愛華科研樓7層
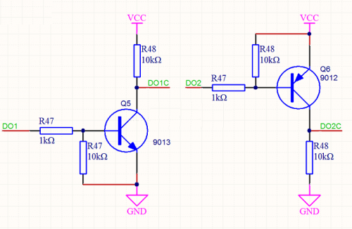
實用3V-5V電平轉換電路圖解析本文主要講了一下關于3V-5V電平轉換電路圖,下面一起來學習一下:如圖左端接3 3VCMOS電平,可以是STM32、FPGA
從逆時針與順時針兩個方面全面分析H橋電機驅動的工作原理在電路設計當中,全橋的作用非常重要,當橋式整流電路當中的四個二極管封裝在一起
共集極,共基極,共射極放大器-三極管放大器典型電路圖詳解今天對放大器類型做一個簡單總結。應用情況3種放大器中,共發射極放大器應用最為廣
簡單的三極管放大電路圖解一、最簡單的電路上面這個電路夠簡單吧?你可以得到,只要是NPN晶體管都可以使用。BC547三極管極性:字面朝上,左&
實用三極管一鍵開關機電路匯總分析先上一個低功耗的一鍵開關機電路,這個電路的特點在于關機時所有三極管全部截止幾乎不耗電。原理很簡單:
三極管的放大作用與特點介紹下面以NPN型為例,來討論三極管的放大作用。從三極管的內部結構來看,主要有兩個特點。第一,發射區進行高摻雜
三極管飽和與深度飽和狀態的理解及判斷三極管飽和問題總結:1 在實際工作中,常用Ib*β=V R作為判斷臨界飽和的條件。根據Ib*β=V R
三極管放大電路設計的小門道介紹放大電路的 元件是三極管,所以要對三極管要有一定的了解。用三極管構成的放大電路的種類較多,我們用常用
三極管開關電路改良措施介紹三極管開關電路作為一種被廣泛應用在開關電路模式,其本身具有設計簡單、工作穩定等特性。然而,在實際運用中,
三極管典型開關電路圖解1 基極必須串接電阻,保護基極,保護CPU的IO口。2 基極根據PNP或者NPN管子加上拉電阻或者下拉電阻。3 集電極電阻阻
三極管開關接線圖分析,三極管開關接線實例電路圖解析我們所設定的低電壓準位未必就能使三極管開關截止,尤其當輸入準位接近0 6伏特的時候更
LED靜電的解決方法介紹靜電就是物體表面存在過剩或不足的靜電荷,它是一種電能。靜電是正負電荷在局部范圍內失去平衡的結果,靜電是通過電