傳真:
18923864027
QQ:
709211280
地址:
深圳市福田區振中路84號愛華科研樓7層
可控硅整流原件 晶閘管(SCR)內部結構與工作原理詳解1、晶閘管(SCR)晶體閘流管簡稱晶閘管,也稱為可控硅整流元件(SCR),是由三個PN結構成的一
調速開關電子電路分析,調速方式解析調速開關采用電子電路或微處理芯片去改變電機的級數、電壓、電流、頻率等方法控制電機的轉速,以使電機
電源的負反饋放大電路設計要點介紹負反饋放大電路圖(一)電路原理:圖示為一種采用負反饋方式的寬帶放大電路,該電路放大器均采用變壓器耦合
低頻壓控振蕩器電路圖解析此電路具備良好的線性和精度,輸出為每秒1000個脈沖時,誤差只有1%。如果每秒10個脈沖,其誤差可以減少到0 001%。
繼電器的特性與原理詳解繼電器是一種電子控制器件,它具有控制系統(又稱輸入回路)和被控制系統(又稱輸出回路),通常應用于自動控制電路
MOS管開關電路知識詳解圖中電池的正電通過開關S1接到場效應管Q1的2腳源極,由于Q1是一個P溝道管,它的1腳柵極通過R20電阻提供一個正電位電
110V節能燈電子鎮流器電路設計介紹通常設計110V的EB比220V的EB難度要高點,尤其是高功率因數的,下面以幾副常規的原理圖引領大家進入文章的
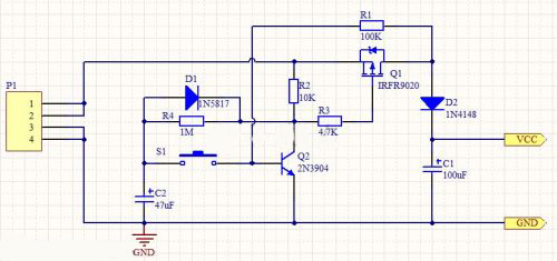
單按鍵開關電路詳解電路功能:本例電路可實現通過按一次按鍵S1實現開機,再按一次S1實現關機的功能。整個電路的工作過程:電路中連接器P1是
集成運放恒流源電路詳解電路圖分析:用運放設計的恒流源電路引入了反饋,相比三極管式的恒流源,運放式的恒流源有足夠的精度和可調性。利用
電阻器實用電路之分流電阻電路詳解分流電阻電路是將電阻器與另一個電子元器件并聯,讓一部分電流通過電阻器,以減少流過另一個電子元器件的
簡易晶體管恒流源電路設計介紹電路圖分析:晶體管恒流源是以晶體三極管為主要組成器件。本例利用兩只同型三極管,用三極管相對穩定的be電壓
聲控閃光燈原理電路圖解電源通電由R1限流給麥克風供電,此時電流為直流,電流流不過電容C1(電容阻直通交)從而使三極管Q1截止,燈泡不發光,