傳真:
18923864027
QQ:
709211280
地址:
深圳市福田區振中路84號愛華科研樓7層
功率開關管功耗的計算方法分享功率開關管是指能承受較大電流,漏電流較小,在一定條件下有較好飽和導通及截止特性的三極管,可不太考慮其放
電路常識性概念之VCC-VDD與VSS三種標號的區別在電子電路中,常可以看到VCC、VDD和VSS三種不同的符號,它們有什么區別呢?一、解釋VCC:C=cir
電路原理圖中VCC-VDD-VEE-VSS的區別是什么一、解釋DCpower一般是指帶實際電壓的源,其他的都是標號(在有些仿真軟件中默認的把標號和源相連
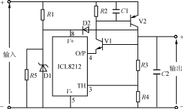
采用NPN與PNP管擴展輸入電壓電路圖圖 采用NPN和PNP管擴展輸入電壓電路圖圖所示電路中,V1和V2用典型的SCR或晶閘管的方式連接。按圖所示電
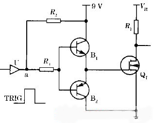
雙極型三極管對管驅動電路圖解驅動電路由緩沖器U、電阻R2 、R3 及1 對小功率開關三極管對管B1 、B2 組成。當控制信號為低電平時,同向
51單片機的P1-P2-P3口的工作原理知識1、P1口某一位的內部電路結構如下圖所示,在51單片機的P0,P1,P2,P3口中,P1口的結構最簡單,用途也
詳解由MOS管-變壓器搭建的逆變器電路與其制作過程逆變器,別稱為變流器、反流器,是一種可將直流電轉換為交流電的器件,由逆變橋、邏輯控制
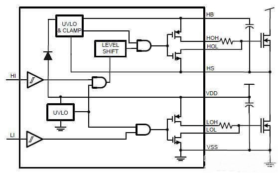
為氮化鎵場效應晶體管選擇柵極驅動器集成電路圖解用寬禁帶(WBG)設備的可用性,許多電源設計師已經開始調查FET的基于氮化鎵上硅(上GaN-Si)的
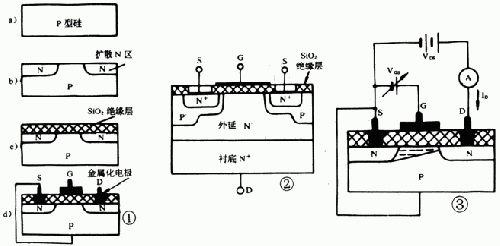
功率MOSFET的結構-工作原理與應用本文將介紹功率MOSFET(場效應管)的結構、工作原理及基本工作電路。什么是MOSFET(場效應管)MOSFET(場效應管
功率MOS場效應晶體管的檢測知識三極管的差別方法我相信大家都十分熟悉了,但是場效應管的差別方法我發現很少人提及。下面寫出來與大家分享
電源應用中場效應晶體管的崩潰效應知識在SMPS(Switching Mode Power Supply) 以及 DC-DC 轉換器設計中 , 使用場效應晶體管當作切換
怎么判斷分結型場效應管-絕緣柵型場效應管場效應管分結型場效應管、絕緣柵型場效應管兩大類。結型場效應管(JFET)因有兩個PN結而得名,絕緣