傳真:
18923864027
QQ:
709211280
地址:
深圳市福田區振中路84號愛華科研樓7層
IGBT保護電路設計中的問題解析IGBT(Insulated Gate Bipolar Transistor),絕緣柵雙極型晶體管,是由BJT(雙極型三極管)和MOS(絕緣柵型場
半導體發光二極管工作原理-特性與應用半導體發光器件包括半導體發光二極管(簡稱LED)、數碼管、符號管、米字管及點陣式顯示屏(簡稱矩陣管)等
二極管的參數分類-特性及應用概述二極管的特性與應用幾乎在所有的電子電路中,都要用到半導體二極管,它在許多的電路中起著重要的作用,它
電機驅動電路典型設計圖解本文主要介紹了電機驅動電路的設計,該方案實現的電路,可以采用獨立的單片機或CPLD加場效應管驅動電路以及電流采
DC-DC電源轉換電路設計知識本文主要講了一下關于DC DC電源轉換電路設計需要注意的一些問題,希望對你的學習有所幫助。第一條、搞懂DC DC電
LCD調試常見的幾點問題與解決方法-電容觸屏的原理是什么電容式LCD觸摸屏的原理是什么?原理:本文拋開技術層次上來說說LINUX觸摸屏設備驅動
可調直流穩壓電源電路模塊設計知識本電路通過簡單的電路結構能夠實現可調的直流穩壓電源,并且具電壓指示,輸出直流電壓范圍為0~30V。電路
DC-DC穩壓電源應用電路設計介紹在電子產品設計過 程中,電源通常是必不可少的部分,很多設備(尤其是使用電池的設備)的電源都是以DC-DC為主
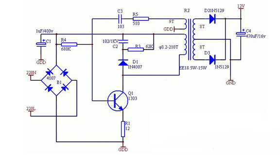
220v轉12v穩壓電源電路解析220v轉12v電源經常會用到,這里給大家分享三種,一種是220v轉12v開關電源電路圖,一種是220v轉12v穩壓電源電路圖
IGBT直流穩壓大功率電源設計電路設計方案介紹直流大功率電源是目前工業、照明等領域中不可或缺的重要組成部分,也是很多工程師的重點設計方
電磁感應式無線充電器電路設計知識因不同的類型電子產品需要使用不同的充電 器,充電時還要尋找合適的插口和理順接線,筆者利用電磁感應原
詳解直流穩壓電源與注意事項直流電源有正、負兩個電極,正極的電位高,負極的電位低,當兩個電極與電路連通后,能夠使電路兩端之間維持恒定