傳真:
18923864027
QQ:
709211280
地址:
深圳市福田區振中路84號愛華科研樓7層
全面解析MOS管特性-驅動與應用電路在使用MOS管設計開關電源或者馬達驅動電路的時候,大部分人都會考慮MOS管的導通電阻、最大電壓、最大電流
用MOS管防止電源反接的原理圖解一般可以使用在電源的正極串入一個二極管解決,不過,由于二極管有壓降,會給電路造成不必要的損耗,尤其是
怎么確保MOS管工作在安全區電源工程師最怕什么?炸機!用著用著就壞了,莫名其妙MOS管就炸了,真是又怕又恨,可到底是哪里出問題了呢?這一切
MOS管驅動設計細節知識一般認為MOSFET是電壓驅動的,不需要驅動電流。然而,在MOS的G S兩級之間有結電容存在,這個電容會讓驅動MOS變的不
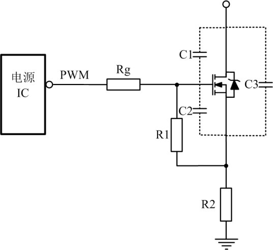
電源設計經驗-MOS管驅動電路知識MOSFET因導通內阻低、開關速度快等優點被廣泛應用于開關電源中。MOSFET的驅動常根據電源IC和MOSFET的參數選
MOS管封裝形式介紹主板的供電一直是廠商和用戶關注的焦點,視線從供電相數開始向MOSFET器件轉移。這是因為隨著MOSFET技術的進展,大電流、
全面講解MOS管驅動電路下面是我對MOS及MOS驅動電路基礎的一點總結,其中參考了一些資料,并非原創。包括MOS管的介紹、特性、驅動以及應用電
四大規則教你如何正確選擇MOS管法則之一:用N溝道or P溝道選擇好MOS管器件的第一步是決定采用N溝道還是P溝道MOS管。在典型的功率應用中,
MOS管被ESD擊穿的解決方案介紹大家可能并不陌生MOS管,由于MOS管不具備防靜電、防浪涌。ESD靜電和浪涌無處不在,存在于任何的電子產品中,
MOS管失效的六大原因MOS管是金屬(metal)—氧化物(oxide)—半導體(semiconductor)場效應晶體管,或者稱是金屬—絕緣體(insulator)—半導體。
MOS管及最簡單CMOS邏輯門電路1、MOS管MOS管又分為兩種類型:N型和P型。如下圖所示:以N型管為例,2端為控制端,稱為柵極;3端通常接地,稱為
MOS開關管的選擇與原理應用一般情況下普遍用于高端驅動的MOS,導通時需要是柵極電壓大于源極電壓。而高端驅動的MOS管導通時源極電壓與漏極電