傳真:
18923864027
QQ:
709211280
地址:
深圳市福田區振中路84號愛華科研樓7層
MOS管,低邊MOS管驅動電路詳解MOS需要工作在開關狀態,希望盡可能快地關閉,盡可能快地打開。因為在打開或關閉的過程中,MOS管上會有功耗。
PMOS開關電路,負載開關介紹利用PMOS設計一個開關電路,實現一款設備的開關控制。被控設備12V供電,供電電流小于3A即可。且為了提高響應速度
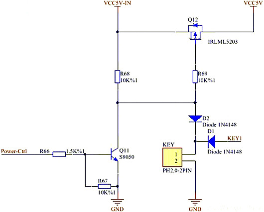
MOS管按鍵開關電路,PMOS按鍵開關電路圖解用MOS管搭建一個長按按鍵開關機的電路,通過長按一個按鍵,控制整個設備開關機的電路。MOS管按鍵開
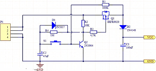
幾種單按鍵開關機電路圖詳細介紹單按鍵開關機電路圖(一)電路可實現通過按一次按鍵S1實現開機,再按一次S1實現關機的功能。電路的工作過程
利用MOS管設計按鍵開關機電路介紹按鍵開關機電路要求:長按按鍵2秒鐘松開后,系統電源啟動,再長按2秒鐘后,系統電源切斷。分析:先分析長
一鍵開關機電路介紹一鍵開關機電路按鍵電路在我們的電路設計中非常常見,其中有一種比較特殊,就是一鍵開關機電路,顧名思義,就是只用一個
TOLL封裝特點,應用 TOLL封裝NMOS首推介紹TOLL封裝優勢TOLL是一種表面貼裝型封裝,所需空間比常見的D2PAK封裝小27%。它也屬于4引腳型封裝,
鋰電池,外部電源,雙電源自動切換電路介紹外部電源鋰電池雙電源自動切換現在的很多便攜式電子設備都要使用電池作為電源,使用比較普遍的是鋰
反向電流阻斷分析與優化方法介紹反向電流阻斷定義反向電流是指系統輸出端的電壓高于輸入端的電壓,導致電流反向流過系統。反向電流阻斷來源
MOS管防反接防過壓電路介紹MOS管防過壓電路Vin正常輸入電壓時,穩壓管沒有反向擊穿,R3,R4電流基本為0。(個人理解:首先對于D1這個穩壓管
二極管,PMOS-幾種電源防反接電路介紹PMOS防反接電路基本電路基本的PMOS防反接電路,利用PMOS的寄生二極管:電源正接,寄生二極管導通,S極
電源自動切換電路介紹電源自動切換電路使用低Uth類型的PMOS管(如Uth=-2V)做開關當5V沒接入時,PMOS管的柵極通過電阻R1下拉到地(0V),鋰