傳真:
18923864027
QQ:
709211280
地址:
深圳市福田區振中路84號愛華科研樓7層
電源電路分析,全橋逆變電路部分詳解單相逆變不間斷電源設計電路中的全橋逆變電路部分。它是由兩個IR2101驅動和4個MOS管構成的全橋逆變電路
單相全橋逆變電路工作過程介紹單相全橋逆變電路及有關信號波形如圖所示, VT1、 VT4組成一對橋臂, VT2、 VT3組成另一對橋臂, VD1~
幾種單相電壓型逆變電路介紹逆變電路的基本工作原理圖1 是單相橋式逆變電路的電阻負載簡化電路。其基本工作原理是:1)0-t1時間段開關T1和T
電路設計中的阻抗匹配介紹什么是阻抗匹配相信大家在電路原理中都學到過,某個電路的負載電阻多大時,其輸出功率才是最大;阻抗匹配是指負載
PWM控制電機轉速與電機正反轉的原理介紹直流電機的調速原理我們可以做這樣的實驗,以24V直流電機為例,在電機兩端接上24V的直流電源,電機
高端MOS驅動,分立元件搭建自舉電路詳解高端MOS為什么要自舉電路眾所周知MOS是電壓型驅動,只有G極比S極高一個開啟電壓Vth之后,MOS才會導通
電機驅動功耗的計算介紹電機驅動器的功耗計算在為特定應用選擇電機驅動器IC時,一個關鍵考慮因素是可通過該器件驅動的最大電流。器件和PCB
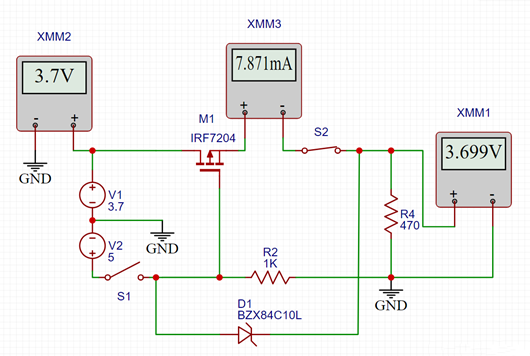
PMOS雙電源供電隔離電路設計介紹PMOS雙電源供電隔離電路原理圖如下:V1表示鋰電池 電壓3 7VV2表示USB電源 電壓5VR4為470ohm電阻模擬負載D
直流電機限位(過流保護)電路介紹一個可以以很低的成本讓直流電機正反轉的同時實現限位或過流保護。電路的大致原理圖如圖所示。其中,K1為帶
直流電機正反轉限位電路介紹直流電機正反轉限位電路電路分為四個階段,即正、正轉限位、反轉、反轉限位。一、正轉看上述電路,其中S1和S2是
CMOS反相器,CMOS反相器的傳輸延時詳解CMOS延時單元的設計,如下圖所示,8bitDAC和9bit電容陣列一起控制輸出脈沖的形狀,輸出信號的時鐘沿延
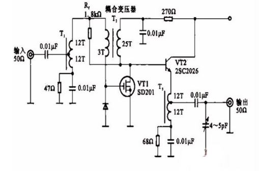
幾種負反饋放大電路設計圖解負反饋放大電路圖(一)電路原理:圖示為一種采用負反饋方式的寬帶放大電路,該電路放大器均采用變壓器耦合方式