• <td id="oqoqq"><kbd id="oqoqq"></kbd></td>
  • <noscript id="oqoqq"><kbd id="oqoqq"></kbd></noscript>
  • 您好!歡迎光臨烜芯微科技品牌官網!

    深圳市烜芯微科技有限公司

    ShenZhen XuanXinWei Technoligy Co.,Ltd
    二極管、三極管、MOS管、橋堆

    全國服務熱線:18923864027

  • 熱門關鍵詞:
  • 橋堆
  • 場效應管
  • 三極管
  • 二極管
  • PMOS開關電路,負載開關介紹
    • 發布時間:2022-12-09 17:32:48
    • 來源:
    • 閱讀次數:
    PMOS開關電路,負載開關介紹
    利用PMOS設計一個開關電路,實現一款設備的開關控制。被控設備12V供電,供電電流小于3A即可。且為了提高響應速度,使流過該設備的電流盡可能的大。該設備內阻大約為6ohm。
    產品參數
    VDS-30V
    ID-4.2A(VGS=-10V)
    RDS(ON)<60mohm(VGS=-10V)
    <65mohm(VGS=-4.5V)
    <120mohm(VGS=-2.5V)
    VGS±12V
    等效電路
    PMOS 開關 電路
    設計電路
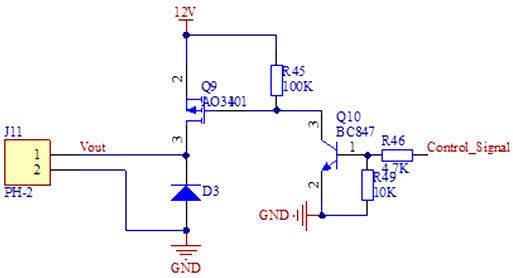
    設計并調試好的電路如下圖所示,由于供電電壓和驅動電壓均可以使用12V,所以采用了如下較為簡單的方案。
    PMOS 開關 電路
    如圖所示,Q9 AO3401的柵極(G)通過100k電阻上拉到12V,源級(S)直接連接至12V電源側,漏極(D)連接到被控設備,被控設備兩端并聯二極管,用于關斷設備后,釋放被控設備上的能量。
    在默認情況下,Q9 A03401的柵極被拉到12V,此時Vgs=0,PMOS處于截止狀態,被控設備關斷。
    為了實現對PMOS的控制,后邊增加了一級PNP構成的電路,當Control_Signal為高電平時,此時Q10 NPN三極管處于導通狀態,使得Q9的柵極拉到GND,此時Q9 AO3401 VGS之間的電壓為-12V,Q9處于導通狀態。
    反之當Control_Signal為低電平時,Q10 NPN三極管處于截止狀態,此時Q9的柵極重新被R45拉高到12V電源上,Q9恢復截止狀態。
    控制邏輯如下:
    PMOS 開關 電路
    通過以上分析,使用該電路,便利用PMOS實現了一個最基本的負載開關功能。
    〈烜芯微/XXW〉專業制造二極管,三極管,MOS管,橋堆等,20年,工廠直銷省20%,上萬家電路電器生產企業選用,專業的工程師幫您穩定好每一批產品,如果您有遇到什么需要幫助解決的,可以直接聯系下方的聯系號碼或加QQ/微信,由我們的銷售經理給您精準的報價以及產品介紹
     
    聯系號碼:18923864027(同微信)
    QQ:709211280

    相關閱讀
    欧美人与性动交α欧美精品