傳真:
18923864027
QQ:
709211280
地址:
深圳市福田區振中路84號愛華科研樓7層
MOS管的應用理解詳情MOS管,是MOSFET的縮寫。MOSFET金屬-氧化物半導體場效應晶體管, 簡稱金氧半場效晶體管。1: MOS管 分類工藝上,分網
MOS管基本驅動電路詳解MOS管與晶體管的差異:雙極晶體管:要在集電極中產生電流,必須在基極端子和發射極端子之間施加電流。MOSFET:在柵極
MOS管的開關特性知識詳解數字電路中MOS管常被用來作開關管,所以被廣泛應用在需要電子開關的電路中,根據構成和導通特性可分為四類MOS管:g
MOS管導通條件圖解PMOS增強型管:uG-uS<0 , 且 |uG-uS|>|uGS(th)| , uGS|th|是開啟電壓;NMOS增強型管:uG-uS>0,且 |uG-uS|>|uGS(t
MOS管應用,MOS管與三極管的區別,MOS管控制電機分析開關管:三極管 和 MOS管,當三極管上通過的電流比較大時(功耗比較大),這時我們就需要
MOS管的引腳圖詳解MOS管的引腳,G、S、D分別代表什么?G:gate 柵極S:source 源極D:drain 漏極MOS管是金屬(Metal)—氧化物(Oxid)—半
MOS管原理用法詳情介紹一、 一句話MOS管工作原理NMOS的特性,Vgs大于一定的值就會導通,適合用于源極接地時的情況(低端驅動),只要柵極電
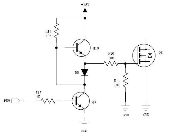
mos管的驅動電路介紹注意Q10的基極和D5的陰極直接相連Q10和Q9是輪流導通。PWM信號為正的時候,Q9導通,因為D5,Q10的基極電位比發射極電位
MOS管開關時的米勒效應解析一、MOSFET的開通過程MOSFET的柵極驅動過程,可以簡單的理解為驅動源對MOSFET的輸入電容(主要是柵源極電容Cgs)
選適合的場效應管,訣竅介紹一、場效應晶體管選擇的重要性隨著電子產品更新換代的速度,我們對電子產品性能的要求也越來越高,在一些電子產
場效應晶體管的四大注意事項解析場效應晶體管在運用時除了留意不要使主要參數超越允許值外,對于絕緣柵型場效應晶體管還應特別留意由于感應
場效應晶體管在電路中的特別應用介紹在電子元器件行業,場效應晶體管一直被譽為開關電路的神器,那是因為場效應晶體管具有噪聲小、功耗低、