傳真:
18923864027
QQ:
709211280
地址:
深圳市福田區振中路84號愛華科研樓7層
三極管與場效應管的工作原理簡單概述晶體管的概念嚴格意義上講,晶體管泛指一切以半導體材料為基礎的單一元件,包括各種半導體材料制成的二
MOS管和三極管的區別詳解MOS管與三極管,它們就仿佛是電子產品的保護傘一般,一直保護著電子產品不受靜電的侵害,可是一直在電子市場有一個
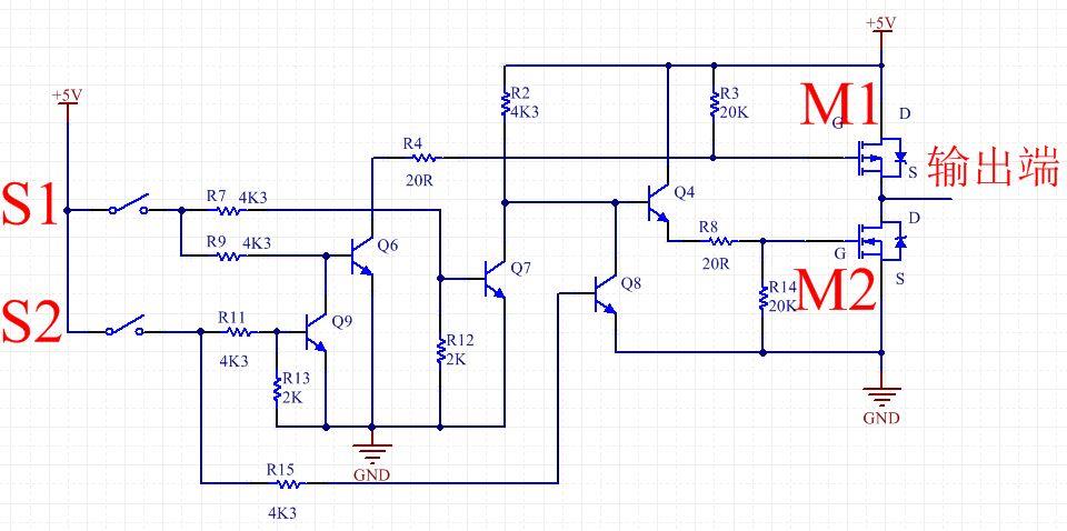
三極管與MOS管的開關電路詳解下面來分析一個簡單的數字電路學習如何在數字電路中使用三極管和MOS管。效果一:S2閉合,則無論S1閉合與否,M1
三極管BTJ和場效應管FET知識介紹1 BJTBJT是Bipolar Junction Transistor的縮寫,也即是雙極性晶體管。從名字上看,BTJ就是有兩個PN結組
mos管開關電路,MOS管的知識詳解今天的文章簡單總結一下MOS管,如下是本文目錄。▉ 場效應管分類場效應管分為結型(JFET)和金屬-氧化物-半導
二極管,三極管,MOS管的原理詳情PN結 二極管 三極管 MOS管導體:很容易導電的物體,如金、銀、銅、鐵等。絕緣體:不容易導電或者完全不導
二極管,三極管與晶閘管的區別詳解1、二極管二極管是一個PN結,具有兩極,一正一負,由正到負會導通,由負到正不會導通,故具有單向導電性;
二極管與三極管的基礎PN結知識介紹半導體半導體分為本征半導體和雜質半導體1 本征半導體:化學成分純凈的半導體,物理結構呈單晶體形態。
二極管,三極管,MOS管知識點匯總晶體管(transistor)是一種固體半導體器件,包括二極管、三極管、場效應管、晶閘管。。二極管一般特性:當
PNP三極管與NPN三極管的開關電路詳解一、三極管開關電路設計的可行性及必要性可行性:用過三極管的人都清楚,三極管有一個特性,就是有飽和
三極管最簡單易懂原理介紹三極管是電流放大器件,有三個極,分別叫做集電極C;一、電流放大;下面的分析僅對于NPN型硅三極管;二、偏置電路
三極管電路原理與選擇三極管基礎介紹:當集電極(N)電壓高于基級(P)電壓時,基級和集電極構成的pn結是反向的,此時叫集電極反偏;當基級