傳真:
18923864027
QQ:
709211280
地址:
深圳市福田區振中路84號愛華科研樓7層
共基極放大電路設計介紹一、概述共基極放大電路是三極管放大電路的另一組態,由于其密勒電容較小,在高頻段較為常用,用于擴展放大器的頻率
晶體管單管放大電路的三種基本接法對比圖解晶體管單管放大電路的三種基本接法的特點歸納如下:(1)共射電路既能放大電流又能放大電壓,輸人電
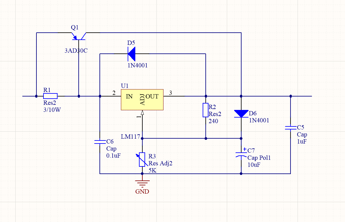
晶體管擴流電源電路設計介紹1 實驗內容基于外部旁路晶體管擴流原理,以線性集成穩壓芯片為核心,設計一能夠輸出大電流的直流穩壓電路。假設
整流的蓄能電容選取方法介紹現在便攜設備基本都是開關電源作,變壓器所構成的線性電源由于簡單的原理和方便的維修性等,仍然占據這電源部分
單相可控整流電路圖解通過改變觸發脈沖控制角α的大小,控制晶閘管的導通相位,使直流輸出電壓的波形發生變化,即負載上輸出電壓的平
運放全橋整流電路解析(雙電源供電運放)簡介:顧名思義,運放全橋整流電路就是利用運算放大器和相關器件組成能夠將交流信號全波整流的電路;
橋式整流工作原理動圖詳解變壓器u2正半周時電流通路變壓器u2負半周時電流通路整個周期電流通路是這樣的橋式整流電路輸出波形與全波整流電路
半波整流,全波整流,橋式整流知識匯總介紹1、半波整流如圖1為一種最簡單的整流電路,它由變壓器B、整流二極管D和負載電阻Rfz組成,變壓器把2
整流橋的選型,整流橋的工作過程一、整流橋的工作過程從上面可以看出,整流橋中4個二極管在電源的正負半周中交替導通。所以每個二極管的電流
MOS管應用,解析驅動一個MOS管驅動一個MOS管1 如何驅動一個MOS管1 1 推挽電路直接上菜,這就是大名鼎鼎的推挽電路了,學過單片機的小伙伴
MOS管開關頻率的計算圖解當電路的運行速度比較低的時候,MOS 管均能起到開關電路截至的作用,但是當頻率 上升到5Mhz ,或者10Mhz ,50Mh
MOS管前的電阻的作用介紹首先看看管子:驅動電路示意:我把信息反饋給了空調供應商,等回復。首先要明確一個概念,模擬電路不是軟件編程、