傳真:
18923864027
QQ:
709211280
地址:
深圳市福田區振中路84號愛華科研樓7層
MOS管,功率MOS管參數詳解功率MOS場效應晶體管,即MOSFET,其原意是:MOS(Metal Oxide Semiconductor金屬氧化物半導體),FET(Field Ef
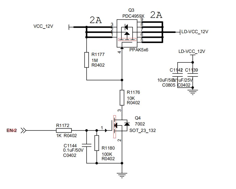
MOS管的辨別判斷小技巧上圖功能簡述當EN-2為高電平的時候,Q4導通->Q3導通,LD-VCC_12V有電當EN-2為低電平的時候,Q4關斷->Q3關斷,LD-VCC_
MOS管開關電路設計圖解問題描述:控制MOS管的Vgs可以實現開關的作用,但是當Vg小于Vd(NMOS)或者Vg小于Vd(PMOS)時,MOS管在電路起不到一
MOS管安全工作區SOA詳解一、引出開關器件長期工作于高電壓大電流狀態,承受著很大的功耗,一但過壓或過流就會導致功耗大增,晶圓結溫急劇上
MOS管柵極驅動電流計算詳解我們知道MOS管是電壓控制的,從理論上MOS管電流為零。但是半導體不是理想器件,不可避免的會存在一些寄生參數。
MOS管的防反接電路詳解PMOS管防反接電路:連接正確,輸出5V5V正極連接MOS管的D極,S極輸出 體二極管方向由D–>S (PMOS管)輸入電源
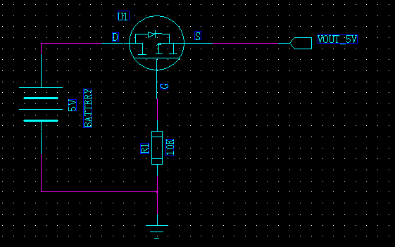
MOS管控制電路開通圖詳解在圖一,是個Nmos,只能S極接地。因為通過Vgs的電壓來開關mos。S極接地則百S極的電勢是0V。只需控度制G極,即Vin1
MOS管防反接電路,MOS管防反接電路原理解析PMOS管防反接防反接原理:電源正常接時,5V電壓從U1的D極經過體二極管到達S極,因為有一個壓降,S
MOS管的使用方法詳解1、三個極的判定柵極(G):中間抽頭源極(S):兩條現相交漏極(D):單獨引線2、溝道判定N溝道:箭頭指向G極。使用時
MOS管基本使用電路圖解整理了一下MOS管的基本使用套路,希望能對大家有用。上圖是四種MOS管的使用電路,按使用環境的不同,一般有四種接法
MOS管的開關作用知識介紹MOS管全稱MOSFET,分為P溝道和N溝道。D極(漏極)G極(柵極)S極(源極)G極 就是中間那端;S極,不論是P溝道還是
MOS管符號特性規則詳解MOS管符號MOS管的英文全稱叫MOSFET(Metal Oxide Semiconductor Field Effect Transistor),即金屬氧化物半導體