傳真:
18923864027
QQ:
709211280
地址:
深圳市福田區振中路84號愛華科研樓7層
三極管BJT特性曲線,原理介紹三極管特性曲線晶體管三個極,與二極管不同,所以不是簡單的二極管的伏安特性曲線能解決的,要分析三極管,這里
三極管的開關作用詳解三極管又分NPN型三極管和PNP型三極管。常用NPN三極管為3904,PNP三極管為3906。NPN:NPN三極管的基極為高電平時三極管
三極管的知識介紹與用途三極管的介紹:三極管,全稱應為半導體三極管,也稱雙極型晶體管、晶體三極管,是一種控制電流的半導體器件。其作用
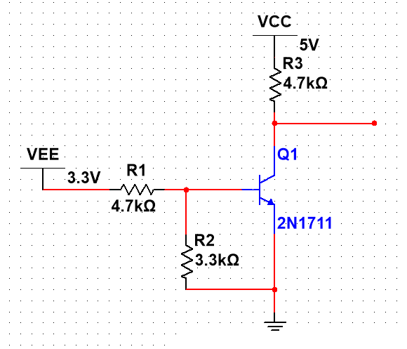
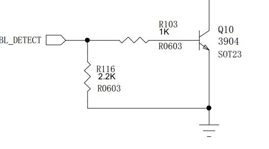
三極管電平轉換電路圖詳解電阻R1作用是在三極管導通后,Vbe電壓鉗位在0 7V,R1上分擔剩余電壓。電阻R2作用是提高高電平導通門限閾值,不加R
小型功率三極管S9013參數介紹S9013簡介S9013三極管是一種NPN型三極管,以硅為主要材料,屬于小型的功率三極管,這種三極管很常見,有插件TO
三極管知識,三極管分類與作用詳解三極管三極管是什么:三極管是一種控制電流的半導體器件三極管的作用:作用一:把微弱信號放大成幅度值較
三極管的開關分析詳解我們需要確定RLD和RB的值:1 根據所需要的Ic確定RLD:RLD=Vcc Ic2 將此Ic作為臨界飽和狀態的Ic,計算此時的IB,進而算
發光二極管使用原理介紹1 不同顏色的發光二極管工作電壓不同(1)發光原理發光二極管簡稱為LED。由鎵(baiGa)與du砷(AS)、磷(P)的化合
發光二極管電路詳解電路目標:220交流輸入實現在開關按下時發光二極管亮操作對象及其技術參數:普通發光二極管,一般發光二極管的正向導通
TVS瞬態抑制二極管參數知識指南一、TVS 二極管工作原理 TVS(Transient Voltage Suppressors)二極管,即瞬態電壓抑制器,又稱雪 崩擊
二極管的開關應用電路圖解利用二極管的開關特性構成波形的限幅和鉗位一 限幅電路波形限幅電路又稱為限幅器,功能是將輸入波形的一部分傳
二極管的鉗位電路圖解先看下二極管伏安特性曲線原理向左轉|向右轉第一象限的正向特性:當正向電壓從零開始上升,在0 4V之前,二極管的正向