傳真:
18923864027
QQ:
709211280
地址:
深圳市福田區振中路84號愛華科研樓7層
二極管基極電阻的計算圖解三極管有三種工作區:截止區、放大區、飽和區,如下圖所示:截止區:當基極的偏置電壓小于0 7V時,B極電流為零,C
TVS管(瞬變二極管)知識介紹瞬變二極管的作用:在規定的反向應用條件下,當承受一個高能量的瞬時過壓脈沖時,其工作阻抗能立即降至很低的導
IGBT反并聯二極管的功能詳解最近看到網友們對IGBT反并聯二極管存在著很大的誤解,特寫此文告訴大家真相。此圖是三相雙向逆變電路,圖中我們
常用二極管知識圖解1 PN結的伏安特性U(BR)反向擊穿電壓2 PN結的電容效應耗盡層寬窄變化所等效的電容稱為勢壘電容Cb。擴散區內,電荷的積
常用二極管型號參數知識介紹全壓低頻小電流:1N4001-1N4007系列直插封裝:DO-41貼片封裝:SMA SOD-123 SOD-323(電壓高的二極管無323封裝)
鉗位二極管的工作原理介紹說起二極管,大家無人不知無人不曉,那你知道什么是鉗位二極管嗎?也許就沒幾個人知道了,你知道鉗位二極管的應用
二極管的性質與伏安特性二極管是最簡單的雙極性半導體原元件,最初我們對他的認識只停留在他的單相導電性上,實際二極管的用途非常廣泛,非
普通二極管和齊納二極管的區別二極管是電路設計的常見器件,但是二極管又有多個種類,比如普通二極管、齊納二極管、肖特基二極管等等。那么
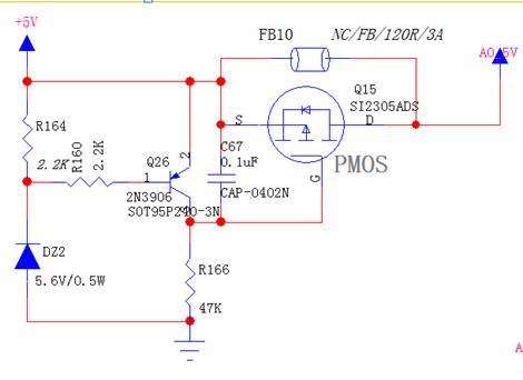
用MOS管與穩壓二極管來做保護電路上面這個圖中利用穩壓管和PMOS管組成一個保護電路,起過壓保護和防反接的的作用。線分析一下:1 當輸入端
穩壓二極管(齊納二極管)參數詳解穩壓二極管定義:英文名稱Zener diode,又叫齊納二極管,利用PN結反向擊穿狀態,其電流可在很大范圍內變化
開關電源的功能電路圖解開關電源的電路組成開關電源的主要電路是由輸入電磁干擾濾波器(EMI)、整流、濾波電路組成。輔助電路有輸入過欠壓
兩種恒流電路的原理與應用分析恒流電路的原理及應用恒流電路在硬件電路設計中應用十分廣泛,例如用于可變電阻的阻值檢測,LED恒流驅動等。