傳真:
18923864027
QQ:
709211280
地址:
深圳市福田區振中路84號愛華科研樓7層
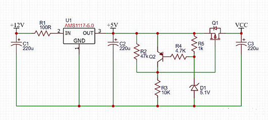
電源電路分析-過壓保護電路設計介紹大部分電子產品,電源部分是重中之重,好的電源防護更是不可或缺,好的電源保護可以保護后續重要的電路
解析在模擬版圖設計中堆疊MOSFET在28nm以下,由于最大器件長度限制,模擬設計人員經常要對多個短長度的MOSFET串聯來創建長溝道的器件。這些
怎么防止MOSFET寄生導通功率MOSFET的寄生導通實際上,功率MOSFET發生寄生導通(不希望發生的事件)的機率比我們的預計更高,造成的損失也更
怎么處理MOSFET非線性電容自從首次推出以來,MOSFET已經成為高頻開關電源轉換的主流。該技術一直在穩步改進,目前我們已經擁有了對于毫歐姆
常用的不對稱半橋MOSFET驅動電路介紹不對稱半橋驅動電路介紹及分析本文介紹了幾種常用的不對稱半橋MOSFET驅動電路,分析了各電路的優點和適
MOS管電路加反向電壓導通原因詳解我們在MOS管廠家提供的datasheet中看到的功率MOSFET的原理圖符號都會包括一個寄生器件——體二極管。體二
MOSFET開關使用共源共柵拓撲消除米勒效應分析米勒電容如何限制高頻放大以米勒效應為例。在20世紀20年代,美國電子工程師約翰·彌爾頓·米勒...
直流電源,設計準確的直流電源圖解電池測試、電化學阻抗譜和半導體測試等測試和測量應用需要準確的電流和電壓輸出直流電源。在環境溫度變化
運算放大器,運算放大器datasheet參數中文詳解集成運放的參數較多,其中主要參數分為直流指標和交流指標,外加所有芯片都有極限參數。下面分
電源電路詳解-降壓電路(DC DC)降壓電路DC to DC拓撲結構1、降壓拓撲如上圖,要想掌握降壓電路,必須深刻理解拓撲結構,幾乎所有降壓DC
介紹功率因數校正(Power Factor Correction)值。基本上功率因數可以衡量電力被有效利用的程度,當功率因數值越大,代表其電力利用率越高
介紹幾種一鍵開關機電路方案詳解方案一一鍵開關機電路分析如下:電路工作流程如下:A、 Key按下瞬間,Q2、Q1導通,7805輸入電壓在8 9V左右