傳真:
18923864027
QQ:
709211280
地址:
深圳市福田區振中路84號愛華科研樓7層
交流電和電池雙電源供電切換電路詳解電池和交流電源之間的平穩電源的切換過程要求盡量避免用戶干預、保證能量損失最少,盡可能不在電池供電
NMOS,PMOS管串聯穩壓電路與區別NMOS型和PMOS型的穩壓電路如下圖所示:兩種電路的設計參數基本一致,區別僅在于:PMOS、NMOS管的不同;LT101
MOS管防護電路圖文解析MOS管防護電路功率MOS管自身擁有眾多優點,但是MOS管具有較脆弱的承受短時過載能力,特別是在高頻的應用場合,所以在
MOS管,二極管反接保護電路詳解反接保護電路:通常我們的電子產品,為防止用戶將正負極接反,會對接口做防反接保護。比如接口做成梯形或者開
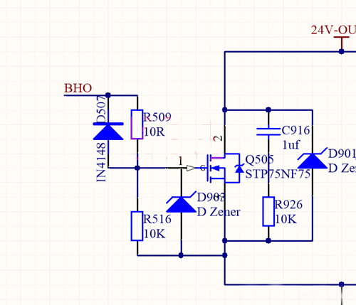
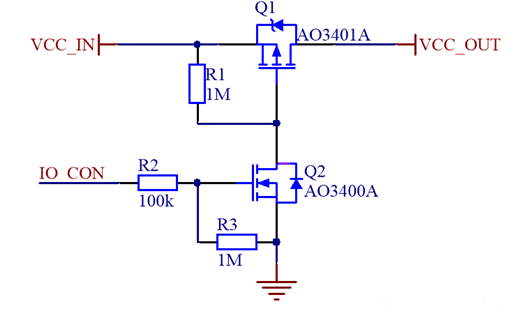
NMOS+PMOS控制電路圖解NMOS+PMOS控制電路下面要介紹的是單片機電路里面經常用到的一個MOS管組合控制電路,由一個增強型NMOS管和一個增強型P
解析什么是IGBT中的閂鎖效應IGBT(Insulated Gate Bipolar Transistor),絕緣柵雙極型晶體管,是由BJT(雙極型三極管)和MOS(絕緣柵型場效
有效防止電路中閂鎖問題的方法介紹閂鎖效應 (Latch Up) 是在器件的電源引腳和地之間產生低阻抗路徑的條件,這種低阻抗路徑可能會由于過
MOSFET內部結構優化的驅動電路詳解通常在實際的設計過程中,電子工程師對其的驅動電路以及驅動電路的參數調整并不是十分關注,尤其是從來沒
EMC加差模電感抑制開關電源的噪聲進入電網解析開關電源的EMC部分經常會看到有加差模電感,這個電感的作用就是用來抑制開關電源的噪聲進入電
BLDC電機控制算法解析BLDC電機控制算法無刷電機屬于自換流型(自我方向轉換),因此控制起來更加復雜。BLDC電機控制要求了解電機進行整流轉
開關電源的控制技術:PWM與PFM介紹開關電源的控制技術主要有三種:(1)脈沖寬度調制(PWM);(2)脈沖頻率調制(PFM);(3)脈沖寬度頻率調制(PWM-P
雙穩態一鍵開關機電路知識介紹雙穩態電路設計原理:Q1,Q2組成雙穩態電路。 由于C1的作用,上電的時候Q1先導通 ,Q2截止,如果沒按下按鍵