降壓電路DC to DC
拓撲結構

1、降壓拓撲如上圖,要想掌握降壓電路,必須深刻理解拓撲結構,幾乎所有降壓DC to DC 都是基于此拓撲結構。
2、環路一,開關導通時的電流路徑;環路二,開關閉合時的電流路徑。閉合環路,變化的電流產生磁場,為了降低EMC,設計PCB 時,環路設計應該盡量小,同時,不要干擾了模擬電路,比如反饋回路、增益補償、使能部分等。
3、為了降低功耗,功率電感應該選取低DCR 的,飽和電流為平均電流的4/3(經驗值);續流二極管D 選取肖特基二極管,或選擇同步降壓IC(集成了續流二極管)。
4、為了降低輸出紋波,電感值、電容值需要選擇合適的值,一般datasheet 有推薦, 電感值越大,相對紋波越小,同時,由于電感阻礙電流變化,導致響應負載的速度變慢;
電容一般選用鋁電解電容與陶瓷電容(低ESR)的組合,高度有限制或對成本不敏感時,可以選擇鉭電容,鉭電容溫度特性好,低ESR,壽命長,但成本高,耐壓差(耐壓最好選擇大于2 倍的輸出電壓);
5、為了降低EMC,環路設計盡量小,輸入部分可以增加π型濾波器,磁珠,電感部分可以增加RC 高頻吸收器;
6、根據需要,輸入部分需要增加TVS 抗浪涌,防反接保護電路,如果輸入電容很大,避免上電時充電電流過大,可以考慮增加PTC 電阻。
選型依據:輸入與輸出電壓,平均電流,最大電流,封裝,成本等。
實例分析
1、原理圖設計

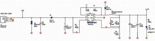
說明:MP2451 降壓電路,最大輸出600mA

說明:MP1584 降壓電路,最大輸出3A
部分設計說明:
1、輸入部分增加TVS,防浪涌;
2、輸入部分增加了防反接肖特基二極管,防止電源反接燒IC,如果輸入電流大的話,可以使用PMOS 管做防反接設計;
PCB 設計


部分設計說明:
1、開關環路盡量小,穩定環路,降低EMC;
2、模擬器件盡量靠近IC,同時避免開關環路的干擾;
3、FB 取樣點在輸出濾波電容上,提供環路穩定性;
調試
1、確保焊接無誤,上電之前,可以用萬用表測量輸入與輸出部分對地的阻抗,防止短路,或取樣電阻焊接錯誤;
2、上電前,直流電源限流保護;
3、萬用表測試輸出電壓是否正常,如果不正常,檢測器件焊接;
4、示波器測開關波形,與datasheet 參照,確保開關波形正常;
5、輸出短路,輸入反接等保護測試;
6、老化測試。
電話:18923864027(同微信)
QQ:709211280
〈烜芯微/XXW〉專業制造二極管,三極管,MOS管,橋堆等,20年,工廠直銷省20%,上萬家電路電器生產企業選用,專業的工程師幫您穩定好每一批產品,如果您有遇到什么需要幫助解決的,可以直接聯系下方的聯系號碼或加QQ/微信,由我們的銷售經理給您精準的報價以及產品介紹

