傳真:
18923864027
QQ:
709211280
地址:
深圳市福田區振中路84號愛華科研樓7層
N溝道,P溝道MOSFET開關電路圖介紹NMOS(Negative channel-Metal-Oxide-Semiconductor,N型金屬氧化物半導體)。在一塊摻雜濃度較低的P型硅
氮化鎵芯片組實現高效率,緊湊的反激式電源介紹氮化鎵芯片組--它由具有耐用的750V氮化鎵(GaN)初級側開關的反激式IC方案與創新的高頻有源鉗位
SiC MOSFET實時結溫監測電路圖文分析碳化硅設備或設備因在不久的將來有可能在電力電子設備(特別是大功率轉換器應用)中替代硅的傳統設備
驅動輸入端負壓抑制與尖峰形成原因介紹許多高性能、高頻率的PWM控制芯片,無論是數字類型還是模擬類型,都不具備或只有有限的直接驅動功率M
5V降壓轉3 3V或3V電路圖芯片圖解5V降壓轉3.3V和3V都是低壓,兩個之間的壓差效率,所以效率和工作溫度這塊都會比較優秀,輸入和輸出的最低壓差
逆變器,逆變器電路制作過程解析這里介紹的逆變器(見圖1)主要由MOS 場效應管,普通電源變壓器構成。其輸出功率取決于MOS 場效應管和電源
電源模塊,怎么保障電源模塊的高低溫性能現在電源模塊的體積越來越小,功率密度也越來越高,并且模塊的工作環境也愈發惡劣,其高低溫設計、
模塊電源的待機功耗究竟耗在哪當今社會越來越重視能源節約,無效損耗越小越好,特別是一些儀器儀表行業,在模塊電源應用選型中,對模塊電源
MOSFET,MOSFET的結構介紹最近,國內對MOSFET的需求大漲,導致業內缺貨,很多廠商有錢買不到貨,這是MOSFET廠商最愿意看到的。MOSFET需求增
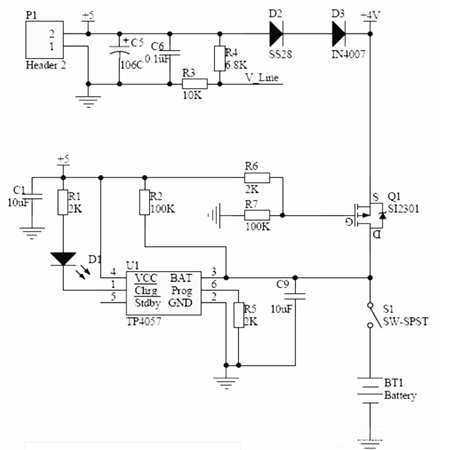
單片機控制的電動車鋰電池組設計方案介紹針對目前電動車鋰電池組所用的保護電路大多都由分立原件構成,存在控制精度不夠高、技術指標低、不
怎么通過結溫評估器件的可靠性工程師在設計一款產品時用了一顆9A的MOS管,量產后發現壞品率偏高,經重新計算后,換成5A的MOS管,問題就解決
IGBT的工作原理與作用詳解本文通過等效電路分析,通俗易懂的講解IGBT的工作原理和作用,并精簡的指出了IGBT的特點。可以說,IGBT是一個非通