傳真:
18923864027
QQ:
709211280
地址:
深圳市福田區振中路84號愛華科研樓7層
設計準確的直流電源介紹電池測試、電化學阻抗譜和半導體測試等測試和測量應用需要準確的電流和電壓輸出直流電源。在環境溫度變化為±
有刷直流電機PWM驅動,H橋恒流驅動介紹使用PWM輸出方式驅動有刷直流電機:H橋恒流驅動。這是有刷直流電機PWM的H橋恒流驅動電路示例。這是普
超結結構高壓功率MOSFET寄生電容形成解析超結結構的功率MOSFET在VDS電壓上升、橫向電場建立產生耗盡層(空間電荷區)過程中,N型漂移層兩側
模擬電路之鉗位電路設計詳解鉗位器(clamper)可以將輸入波形整體上移或下移,clamper在 英語中的原意是夾具的意思,很形象地說明了它可以
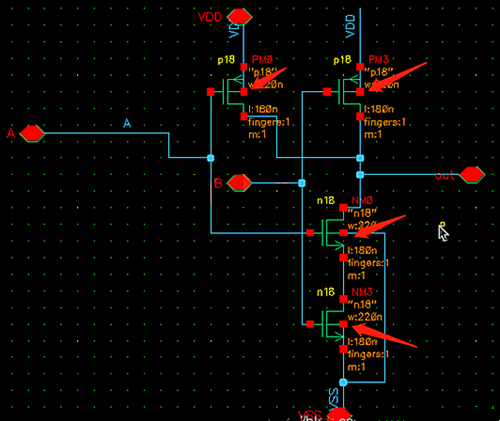
MOS管襯底電位接法,PMOS,NMOS襯底連接介紹MOS管襯底電位接法P-SUB工藝,NMOS 的襯底都是一樣的,都是P-SUB,所以不可以將源極和襯底接一塊
晶體管和MOS管的并聯理論介紹晶體管與MOS管并聯理論:(1)、晶體管具有負的溫度系數,即當溫度升高時,導通電阻會變小。(2)、MOS管具有正的
兩個PMOS背靠背用法詳解兩個PMOS并聯電路描述: Q3是三極管,Q1和Q2是PMOS管,左右兩邊的+12V是輸入,VIN是輸出,用來給模塊供電,PHONE_P
好用的電池供電切換電路介紹電池供電切換電路特點:1、支持輕觸開關、自鎖開關2、支持外接電源自動上電(焊接上D17即可實現)3、支持待機常
詳細供電電路切換及鋰電池充電電路設計由于鋰電池的充電特性。充電過程一般分為三個過程:1、涓流充電階段(在電池過渡放電,電壓偏低的狀
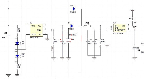
四個鋰電池供電電路設計方案詳圖解析下圖介紹一種基于TP4056的單節鋰電池的充電方案,并通過簡單外圍電路實現過充過放保護,電源自動切換和
單片機復位電路可靠性設計與實用復位電路詳解影響單片機系統運行穩定性的因素可大體分為外因和內因兩部分:1、外因射頻干擾,它是以空間電磁
圖騰柱電路工作原理與注意事項解析圖騰柱就是上下各一個晶體管,上管為NPN,c極接正電源,下管為PNP,e極接負電源,注意,是負電源,是地。