傳真:
18923864027
QQ:
709211280
地址:
深圳市福田區振中路84號愛華科研樓7層
TTL電路的基本結構,工作原理及特性詳解TTL電路基本結構TTL信號是數字信號 CMOS傳輸門(Transmission Gate)是一種既可以傳送數字信號又可
上拉電阻與下拉電阻解析上拉電阻與下拉電阻上拉是將不確定信號通過一個電阻鉗位在高電平,電阻同時限流作用;下拉是將不確定信號通過一個電
關于電流檢測電路應用圖文詳解電流檢測電路應用電流檢測電路常用于:高壓短路保護、電機控制、DC DC換流器、系統功耗管理、二次電池的電流
二極管限幅電路知識,限幅電路圖詳解二極管限幅電路在電子電路中,常用二極管限幅電路對各種信號進行處理。它用來讓信號在預置的電平范圍內
二極管鉗位電路圖文介紹二極管鉗位電路下面幾種是含有電容的二極管鉗位電路,以下分析不考慮二極管的導通壓降(即二極管正向導通相當于一根
常用的防反接電路圖文解析常用的防反接電路一、最簡單的在電路中串入一只二極管。優點:電路簡單,成本較低。適用于小電流,對成本要求比較
三極管開關應用及開關電路圖解析三極管開關應用-驅動指示晶體管開關常見的應用之一,是用以驅動指示燈,利用指示燈可以指示電路某特定點的
三極管放大電路設計要點解析三極管放大電路解析放大電路的核心元件是三極管,所以要對三極管要有一定的了解。用三極管構成的放大電路的種類
電動汽車與MOS管之間有什么關系為了可持續發展,人類在技術革新上不斷地探索代替石油的能源,在交通工具上,目前電能則有代替汽油的趨勢,
關于運算放大器的應用電路解析運算放大器的應用電路在整流電路中的應用。整流電路上述電路是一個整流電路,將輸入的一定頻率的脈沖整流成固
發光二極管的限流電阻怎么正確選擇發光二極管的限流電阻選擇二極管正確點亮需要滿足兩個條件。第一,工作電流達到正常點亮的額定電流。第二
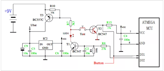
經典的單片機供電電路解析單片機供電電路分析一個經典的單片機供電電路,電路的原理圖如下圖所示:在電路上電之前。開關"TEST"斷開,單片機...