傳真:
18923864027
QQ:
709211280
地址:
深圳市福田區振中路84號愛華科研樓7層
什么是MOSFET跨導與夾斷區MOSFET跨導與夾斷區相比于晶體管,MOSFET這個管子相對來說比較復雜,它的工作過程理解起來還是有一定難度的。那么
關于車載充電器的詳細介紹從充電方法的角度來看,電動車有兩個主要組別。第一組包含混合動力電動車(HEV)和輕度混合動力電動車(MHEV),它們
抑制電源模塊中的電磁干擾對策介紹電磁干擾的定義電磁干擾(ElectroMagneticInterference,簡稱EMI)是指任何在傳導或電磁場伴隨著電壓、電
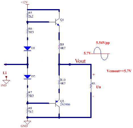
負反饋放大電路的四種組態解析負反饋電路介紹如圖所示是負反饋方框圖,當反饋信號UF相位和輸入信號Ui的相位相反時,它們混合的結果是相減,
幾種常用的電路分析法介紹電路分析法常用分析電路的方法有以下幾種:1、直流等效電路分析法在分析電路原理時,要搞清楚電路中的直流通路和
溫度對放大電路靜態工作點的影響是什么放大電路靜態工作點靜態工作點是指三極管放大電路中,三極管靜態工作點就是交流輸入信號為零時,電路
MOS管手工焊機工作原理詳細解析工作原理MOS管手工焊機它由底板,上板,中板三部分組成。交流電輸入后,經過整流橋進行一次整流,經過電容進
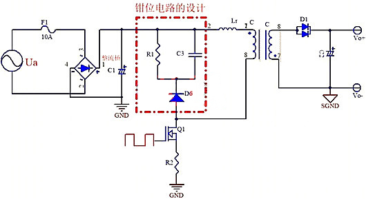
開關電源鉗位電路圖文解析反激中RCD鉗位電路的電壓分析一:如上圖紅框里面的電路是反激電源的鉗位電路,用的RCD鉗位,這一個電路在開關電源
MOS管怎么快速開啟和關閉,驅動電路解析MOS管快速開啟和關閉一般認為MOSFET(MOS管)是電壓驅動的,不需要驅動電流。然而,在MOS管的G極和S
(GTR)電力晶體管驅動電路與緩沖電路解析電力晶體管驅動電路的重要性驅動電路性能不好,輕則使GTR不能正常工作,重則導致GTR損壞。其特性是
OCL電路的組成與工作原理解析為了消除基本OCL電路所產生交越失真,應當設置合適的靜態工作點,使兩只放大晶體三極管均工作在臨界導通或微導
MOS管飽和區溝道夾斷了為什么還會有電流MOS管就像開關。柵極(G)決定源極(S)到漏極(D)是通還是不通。以NMOS為例,圖1中綠色代表(N型)富電