傳真:
18923864027
QQ:
709211280
地址:
深圳市福田區振中路84號愛華科研樓7層
什么是PWM,PWM頻率怎么確定與PWM的值區別解析-什么是PWM?PWM控制即脈沖寬度調制技術,就是通過對一系列脈沖的寬度進行調制,來等效地獲得
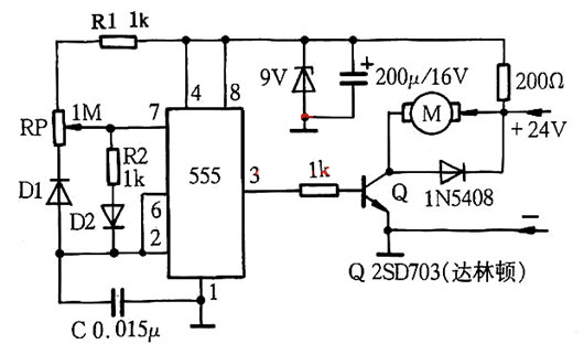
簡易PWM調速電路圖分享詳解PWM調速電路圖PWM調速電路,PWM脈寬控制調速電路應用廣泛。例如,我們常用的電動起子,就是用了PWM脈寬控制,把
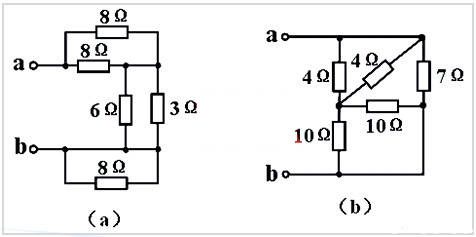
什么是等效電阻,等效電阻詳細分析等效電阻幾個連接起來的電阻所起的作用,可以用一個電阻來代替,這個電阻就是那些電阻的等效電阻。也就是
等效電阻的計算方法與介紹等效電阻簡介幾個連接起來的電阻所起的作用,可以用一個電阻來代替,這個電阻就是那些電阻的等效電阻。也就是說任
MOS管反向二極管作用詳細分析MOS管反向二極管作用MOS管電路圖中的反向二極管什么作用?如圖所示,P-Base與Source電極相連。反向電流可以從S
高速光電二極管信號調理電路圖詳解高速光電二極管信號調理電路圖圖1所示電路是一個高速光電二極管信號調理電路,具有暗電流補償功能。系統
瞬態抑制二極管和穩壓二極管什么區別穩壓二極管穩壓二極管,英文名稱Zener diode,又叫齊納二極管。利用PN結反向擊穿狀態,其電流可在很大
晶體管載波振蕩電路圖文解析晶體管載波振蕩電路(一)晶體管載波振蕩電路,該振蕩電路設計在4 5kHz頻率上,可使用低頻晶體管,使用高頻晶體
MOS管應用,雙電源自動切換電路解析外接電源和電池供電的雙電源自動切換電路大部分電子產品都配有鋰電池,在沒有外接電源的時候,使用鋰電池
復合管放大電路圖文分析復合管復合管,是兩個或兩個以上的晶體管通過某種方式組合在一起使用。復合管可以看成一個特殊的晶體管使用,其復合
與非門電路介紹和與非門電路原理解析與非門電路簡介與非門是與門和非門的結合,先進行與運算,再進行非運算。與非門是當輸入端中有1個或1個
延時開關原理,延時開關電路解析延時開關簡介延時開關是為了節約電力資源而開發的一種新型的自動延時電子開關。延時開關電路分析電路分為主