傳真:
18923864027
QQ:
709211280
地址:
深圳市福田區振中路84號愛華科研樓7層
怎么讓開關電源啟動電路更加安全可靠在開關電源設計中,啟動電路的設計往往會影響開關電源的啟動性能、轉換效率以及在高溫高壓滿載下的穩定
MOS管散熱設計經驗介紹MOSFET的失效很多都是由于過熱導致的,那么在選件選型,電路設計及PCB布局時就要格外注意應用情況和設計余量,確保MO
怎么避免BUCK電路中的反向恢復電流尖峰當Buck電路中出現二極管時,就很有可能出現反向恢復中電流尖峰異常的問題。本篇文章將通過實例與電路
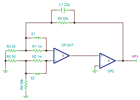
運放的失調電流和失調電壓,輸入失調電壓電流計算介紹運放的輸入失調電壓和輸入失調電流輸入失調電壓(Vos)如果運放兩個輸入端上的電壓均為
運放輸入偏置電流測量,輸入偏置電流Ib,失調電流Ios介紹Ib-,Ib+為運放兩輸入端的偏置電流,也可以叫做偏置電流。而我們所說的運放輸入偏置
倍壓整流電路工作原理介紹倍壓整流電路是利用二極管的導向作用,使電容器進行充放電,幾個電容器的電壓相互疊加起來,就能獲得較高的電壓輸
60V轉220V逆變器電路設計方案介紹逆變器由逆變電路、邏輯控制電路、濾波電路三大部分組成,主要包括輸入接口、電壓啟動回路、MOS 開關管、
12V升48V升壓器電路圖介紹升壓器電路其實就是一個震蕩電路,就是把直流電變成交流電,然后通過變壓器升壓變成220V,然后在輸出端接上用電器
半波整流器工作電路與電路計算公式介紹整流是將交流電轉換為直流電的一種方法,半波整流器執行整流操作,其中交流電壓的一半被允許通過,而
電源諧振半橋轉換電路解析在各種類型的諧振轉換器中,圖1的LLC串聯諧振轉換器(LLC-SRC)格外引人矚目,因為它有更強的輸出調節功能、更小
怎么減少模塊電源的待機功耗DC-DC電源模塊待機的時候,輸出端無負載 ,但產品又存在待機損耗,這些損耗都耗在了哪里,又該如何去減小這些
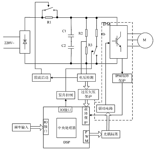
圖文介紹變頻器的硬件電路設計通用變頻器的硬件電路設計基于DSP的通用變頻調速系統總體設計圖其中主電路部分由整流電路、濾波電路、逆變電