傳真:
18923864027
QQ:
709211280
地址:
深圳市福田區振中路84號愛華科研樓7層
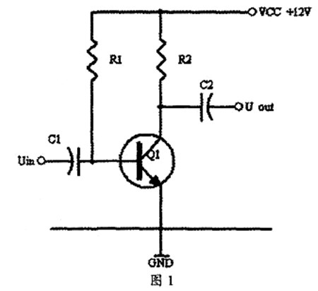
放大電路怎么設置合適的靜態工作點在我們所用的電子電路中,不外分幾種,分別為電源電路、放大電路、振蕩電路、數字邏輯電路、數字信號處理
輸出短路保護電路圖文介紹輸出短路保護電路上電時:C2兩端電壓不能突變,Q2基極電壓由VCC開始下降,下降到Q2可以導通(BE結壓降取0 7V),
電路設計,串聯式開關電源輸出電壓濾波電路詳解大多數開關電源輸出都是直流電壓,因此,一般開關電源的輸出電路都帶有整流濾波電路。圖1-2是
使用運放實現過零檢測電路,圖文介紹什么叫過零檢測電路呢?具有檢測正弦波形從正到負,或從負到正電平變化的能力的運算放大器檢測器稱為過
運用虛斷與虛短計算放大電路倍數計算放大電路的放大倍數是模電知識集成運放里的重點內容,掌握虛斷與虛短兩個概念,計算運放的放大倍數。如
差分運放應用,運算放大器結構放大電路介紹運算放大器結構運放輸入模型按照運放模型,比較全面的梳理出運放的基本模型:就是差模信號和共模
變頻器硬件電路,變頻器電路原理,變頻器電路圖詳解變頻器的結構與原理變頻器的發展也同樣要經歷一個徐徐漸進的過程,最初的變頻器并不是采用
運放,負反饋放大電路自激振蕩與消除介紹自激振蕩產生的原理先回顧一下負反饋放大電路的基本原理框圖:如圖中,負反饋放大電路在引入了反饋
運算放大器,運放自激振蕩的補償解析運放的相位補償為了讓運放能夠正常工作,電路中常在輸入與輸出之間加一相位補償電容。1、 關于補償電容
電壓跟隨器自激振蕩問題解析電壓跟隨器,顧名思義,是一種輸出電壓跟隨輸入電壓的變化而變化的元件,現已廣泛應用于電路中,電壓跟隨器是一
運放電路振鈴產生現象詳細解析運放電路振鈴產生的原因振鈴是怎么產生的,知道了這點我們就知道采取什么措施來避免運放電路的振鈴的產生。先
怎么消除MOS管GS波形振鈴,MOS管GS波形解析MOS管的GS波形振鈴現象測試MOS管GS波形有時會看到下圖中的這種波形,在芯片輸出端是非常好的方波