傳真:
18923864027
QQ:
709211280
地址:
深圳市福田區振中路84號愛華科研樓7層
開關電源靜態紋波,動態負載過沖下沖分析改善介紹靜態紋波通過開關電源基本原理可以得知,電感的電流并非純直流,而是附加了三角波形狀的紋
開關電源變壓器繞制方法介紹開關電源變壓器繞制方法第一,使用專用的變壓器設計軟件,將需要的參數,如輸入電壓范圍、輸出電壓要求、偏置電
實用的開關電源變壓器設計方法介紹開關電源變壓器設計由于一次側和二次側繞組間寄生電容的存在,變壓器開關時,在分界處存在dV dt,將靜默
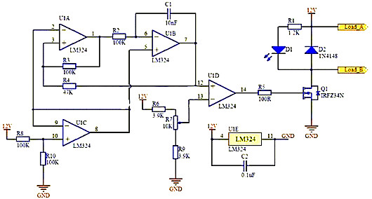
PWM直流電機轉速控制器電路原理介紹PWM直流電機轉速控制器電路該電路由LM324和MOS管組成,通過改變輸出方波的占空比,控制負載平均接通時間
最大限度減小輸出電容的數量與尺寸圖解輸出電容造成的影響論及此問題,輸出電容的兩種影響至關重要:對輸出電壓紋波的影響,以及在負載瞬變
同相運算放大器電路設計介紹同相運算放大器設計是運算放大器電路的第二種基本配置。在這種配置中,輸入電壓信號( V IN )直接施加到同
MOS管DS并聯電阻構成的RCD緩沖電路介紹RCD箝位電路具有結構簡單、體積小成本低無需驅動等優點,因而被廣泛應用于中小型功率開關電源中。在B
Vdsat,Vov,Vds的關系介紹Vov:過驅動電壓overdrive voltage,Vov=Vgs-Vth,過驅動電壓也用Vod表示Vdsat:飽和漏源電壓或夾斷時漏源電壓(剛
常見的共源共柵電流鏡電路介紹電流鏡是模擬集成電路設計中基本的電路單元之一,在電流拷貝,運放偏置等電路中極為常見,其決定著電流拷貝的
共源共柵結構圖文介紹共源共柵結構(cascode structure, CSCG)具有很多特點,在CMOS電路中很常見,以NMOS為例,如圖1 1(a)所示。共源共柵
電流鏡電路圖解電流鏡電路可以用晶體管和MOSFET來搭建,盡管我們可以用這兩個簡單的有源器件或直接使用一個放大器電路,但其輸出并不完美,
電路設計介紹-自偏置電流鏡電路設計分析置電流以形成尾電流源并確定直流偏置點。本文介紹一種自偏置的電流鏡,從原理出發,并以0 18um的工