傳真:
18923864027
QQ:
709211280
地址:
深圳市福田區振中路84號愛華科研樓7層
常用的H橋電機驅動模塊實例解析H橋電機驅動實例應用實際使用的時候,用分立元件制作H橋是很麻煩的,市面上已經有很多比較常用的IC方案,比
PWM調速原理圖文解析什么是PWM?脈沖寬度調制(PWM),是英文Pulse Width Modulation的縮寫,簡稱脈寬調制,是利用微處理器的數字輸出來對
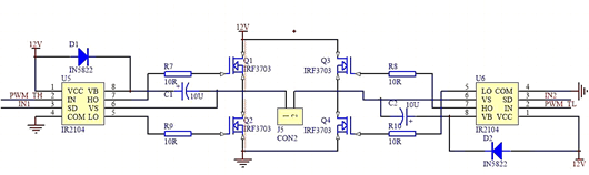
4個MOS管驅動的全橋電路原理解析全橋驅動電路全橋電路在實際的項目中運用的也比較多(比如電機,半導體制冷片等),有時候全橋芯片會達不到我
H橋驅動模式,單極模式,雙極模式詳解根據對橋臂上MOS的PWM控制方式不同,分為三種控制模式:受限單極模式、單極模式、雙極模式。受限單極模
MOS管,MOS管參數μCox計算方法介紹一、MOS管平方關系模型MOS管溝道飽和區電流ID(不考慮非理想效應)二、如何進行仿真得到手算參數首先在
MOS管的fT頻率解析MOSFET fT頻率分析MOSFET的電流增益特征頻率fT,用于表征MOSFET的電流放大的最高工作頻率。fT定義在MOS源極和漏極接交流
RC阻容吸收計算公式與硬件設計介紹阻容吸收器是一個頻敏元件,不同于壓敏元件(如避雷器)。其可以看作一個典型的串聯RC保護電路,R、C、L同
RC吸收電路的設計介紹PWM DC DC變換器中吸收電路的主要作用如下:將開關管的電壓、電流和功耗限制在安全工作區域(SOA)以內。保證開關管
MOS管RC緩沖電路參數計算介紹在帶變壓器的開關電源拓撲中,開關管關斷時,電壓和電流的重疊引起的損耗是開關電源損耗的主要部分,同時,由
MOSFET,消除推挽過沖解析無抑制時的漏極電壓圖1詳細列出了使用15V直流電源工作時,推挽式驅動器的典型柵極驅動電壓和漏極電壓波形。在推挽
開關電源電感電壓波形過沖,下沖詳解以同步降壓電路例子來講解:測量電感左端的電壓波形如圖所示。很明顯可以看到電壓尖刺。那么為什么會產
振鈴現象的解決方法介紹2并行匹配法并行匹配,即使負載端的阻抗與傳輸線的阻抗匹配。并行匹配是在負載端附近并行接入特定的元件來使負載的