傳真:
18923864027
QQ:
709211280
地址:
深圳市福田區振中路84號愛華科研樓7層
開關電源調節頻率被限制的原因解析1、器件的限制對于開關電源,在實際應用中,不是給個驅動就開,拿掉驅動就關掉,有接通延遲時間(tdon),
放大器輸入,輸出電壓范圍圖文解析由于工藝限制放大器的輸入電壓范圍、輸出電壓范圍和供電電壓之間存在電壓差。在設計中,應確保電路在信號
脈寬調制和脈沖頻率調制介紹脈寬調制與脈沖頻率調制定義:PWM轉換器PWM = 脈寬調制一種轉換器架構:固定頻率振蕩器驅動信號:恒定頻率,
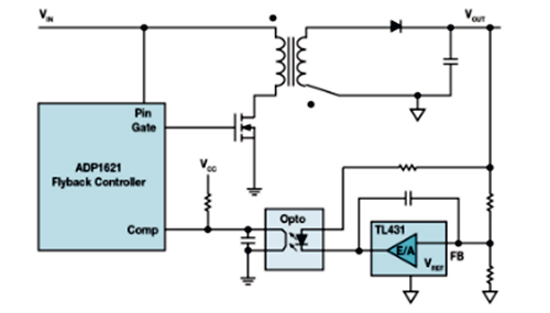
反激式控制器輸出電壓的調節方法介紹傳統的隔離型反激式轉換器的架構中,轉換器的功率等級通常可達60W左右,通過調整變壓器的匝數比,借助
調制波形振蕩電路介紹波形振蕩電路的調制實驗原理圖我們使用了集成芯片和外圍器件的簡單配合,讓U1工作再一個緩慢充電再放電的振蕩狀態,U2
單片機直接驅動MOS管做PWM調光介紹根據實物圖,畫出的電路圖如下:用一個個12V電源供電,控制一個12V 的燈的亮暗,mos管在燈亮度比較高時
單片機直接驅動MOS管的風險解析MOS管是電壓驅動的元器件,通常被用作較大功率的電子開關,來控制直流負載回路的通斷。 MOS管可以分為NMOS
防反接電路,幾種防反接電路介紹一些電池供電的設備,工控類的一些現場終端設備等,在設計時都會有一個供電接口,對于這些需要直流供電的設
防止DC電源反接的方法圖文介紹電源是PCB板的重要部分,每個芯片都需要電源供給。芯片其實是挺脆弱的,只要正負接反得話,大多數就會廢掉。
PMOS做固態繼電器,PMOS防電流倒灌電路圖解固態繼電器電路可以通過增加一控制I O,控制開通。并且能在主動關斷時,防止倒灌。固態繼電器電路
MOS管配合單片機控制+5V電壓的通斷介紹NPN:基極(B)接10K電阻到TTL電平,射極(E)接地,集電極(C)接10K電阻到電源輸入(Vin)。PMOS:
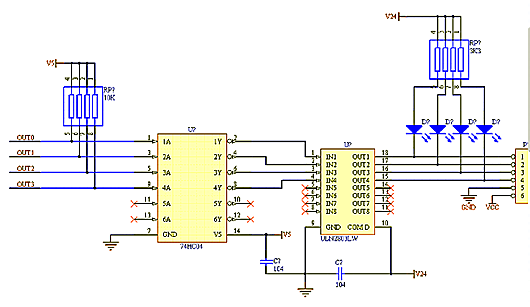
單片機5V輸出驅動控制24V外設電路介紹一般的單片機供電電壓是3 3V或者5V供電,輸出的電平也是在3 3V或5V電壓,如果要想去控制一個更高電壓