傳真:
18923864027
QQ:
709211280
地址:
深圳市福田區振中路84號愛華科研樓7層
延時電路是怎么實現延時的要想知道延時電路是如何實現延時的,我們首先要明確的知道延時電路的工作原理。延時電路工作原理圖一:精確長延時
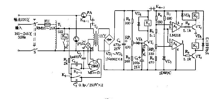
自動三相交流穩壓電源圖解析自動三相交流穩壓電源數控穩壓,準確穩定,精度±1%以內。 合理設計、優質材料、無接觸點、線性穩壓、超
開關電源激勵方式解析電感簡單的說就是導電的螺旋線圈。電感種類比較多,有插腳的貼片的等等。 如圖 1: 圖 1 L1 是有芯電感 L2 是
絕對值電路圖解析絕對值電路是物理電路中數據信息的處理后的一種電路1 絕對值電路作用電路設計中絕對值電路對信號取絕對值變成正信號后,(
MOS管開的關原理與基礎知識一般情況下普遍用于高端驅動的 MOS,導通時需要是柵極電壓大于源極電壓,而高端驅動的 MOS 管導通時源極電壓
射極跟隨器知識圖解射極跟隨器也就是共集電極放大電路,是一種廣泛應用的電路。其主要作用是將交流電流放大,以提高整個放大電路的帶負載能
直流恒流電源圖解析直流恒流電源是電網電壓及其他影響量在一定范圍內改變時,能提供穩定輸出電流的直流電源設備。廣泛應用于電力直流屏系統
正弦波發生電路圖解析正弦波發生電路能產生正弦波輸出,它是在放大電路的基礎上加上正反饋而形成的,它是各類波形發生器和信號源的核心電路
開關三極管的三種電路應用圖原理解析1:復位電路的應用。這個電路有效防止了 RESET 信號的按鍵機械抖動。工作原理:按鍵松開的過程,VCC-
電源供電與電機驅動原理及電路分析電機驅動 Motor drive 是組裝在膠片式照相機內的微型電機或彈簧及其附件的總稱,借助微型電機自動地卷
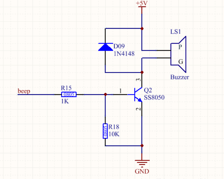
蜂鳴器驅動電路圖解析蜂鳴器驅動電路一般都包含以下幾個部分:一個三極管、一個蜂鳴器、一個續流二極管和一個電源濾波電容。1 蜂鳴器驅動電
光電傳感器電路圖解析光電傳感器是將光信號轉換為電信號的一種器件。其工作原理基于光電效應。1 光電傳感器電路作用光電檢測方法具有精度高