傳真:
18923864027
QQ:
709211280
地址:
深圳市福田區振中路84號愛華科研樓7層
共發射極放大電路原理圖介紹射極電路的組成根據放大電路的組成原則組成一個簡單的共發射極放大電路如圖所示。電路中 BJT、電阻、電容等元
最簡單的延時電路圖介紹一、延時開關電路的制作延時開關電路如圖圖 1(一)工作原理將電源開關 K2 閉合,再按下按鈕開關 K1,這時,晶
共集,共基,共射放大器介紹應用情況3 種放大器中,共發射極放大器應用最為廣泛,在各種頻率的放大系統中都有應用,是信號放大的首選電路。
場效應管開關電路知識介紹開關電路是指能使模擬信號通過或阻斷的電路。在通信、雷達、計算機、自動控制、測量儀器等電子設備中,都需要用這
ttl電路多余的輸入端應怎么處理TTL 電路多余的輸入端的處理方式為:(1)與門、與非門:多余的輸入端輸入高電平對邏輯功能無影響,可做以
三極管放大電路中的偏置電路穩定工作原理介紹放大電路在電工電子電路中隨處可見,因此掌握放大電路基礎是有必要的。電流負反饋偏置電路放大
做開關電路時,三極管限流電阻該怎么選擇三極管做開關電路是很常見的一種電路,基本上所有電子設備都有對其電路的應用,那么在做開關電路時
三極管飽和問題匯總判斷三極管飽和時應該求出基級最大飽和電流 IBS,然后再根據實際的電路求出當前的基級電流,如果當前的基級電流大于基
三極管的飽和是什么簡單的畫了一個最基本的電路模型,我們先假設這個三極管的 Vbe=0 7v, Hfe=10, Icm=100mA 來展開討論。下面我們來討
三極管穩壓電路仿真解析利用三極管和穩壓管可以構成一個穩壓保護電路,這個電路經常用來作過壓保護。先來看一下下面電路穩壓的原理R3 和
三極管和恒流源充放電電路三極管簡介三極管是晶體管的一種,三極管的三個極分別是基極(Base)、發射極(Emitter)、集電極(Collector)。
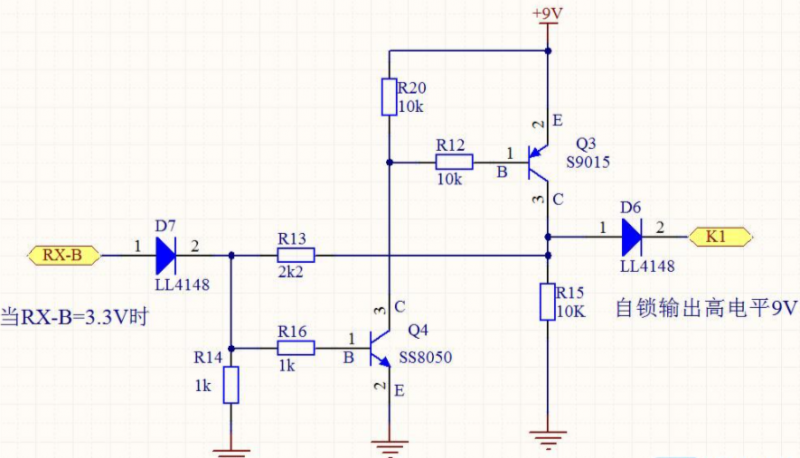
三極管自鎖電路介紹自鎖電路是電路中的一種,一旦按下開關,電路就能夠自動保持持續通電,直到按下其它開關使之斷路為止的電路。1 三極管自