傳真:
18923864027
QQ:
709211280
地址:
深圳市福田區振中路84號愛華科研樓7層
MOS管構造詳解與特性,種類解析MOS管構造MOS管的構造是在一塊摻雜濃度較低的P型半導體硅襯底上,用半導體光刻、擴散工藝制作兩個高摻雜濃度
MOS管電路解析,MOS管應用電路分析MOS管驅動跟雙極性晶體管相比,一般認為使MOS管導通不需要電流,只要GS電壓高于一定的值,就可以了。這個
MOS管基本電路圖解MOS管基本驅動電路如下所示為MOS管最為基本的驅動電路設計,R1為限流電阻,來限制柵極在剛開始時的充電電流大小,電阻的
電容頻率特性曲線圖解電容的頻率特性曲線電容(Capacitance)亦稱作電容量,是指在給定電位差下的電荷儲藏量,記為C,國際單位是法拉(F)
蜂鳴器與蜂鳴器驅動電路圖解析蜂鳴器解析蜂鳴器是一種一體化結構的電子訊響器,采用直流電壓供電,廣泛應用于計算機、打印機、復印機、報警
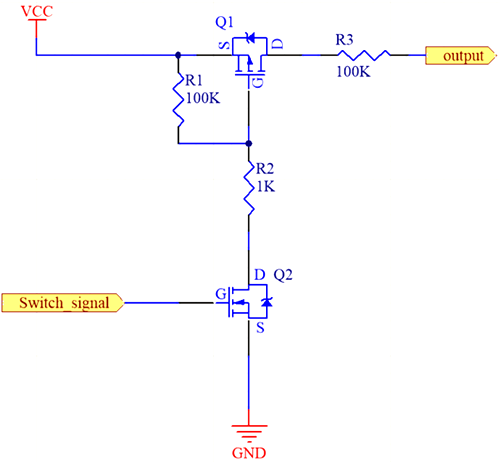
有關MOS管負載開關電路詳解MOS管負載開關電路-原理圖:簡易MOS管開關電路,通過Switch_signa來控制通斷(未加濾波)。Q1:增強型PMOS ,源極
快恢復二極管接線圖文詳解快恢復二極管接法快恢復二極管的接線方式和普通整流二極管一樣,只是會用在高頻電路中。快速恢復二極管三個引腳接
超快恢復二極管整流橋開關模塊解析超快恢復二極管整流橋開關模塊結構及特點FRED整流橋開關模塊是由六個超快恢復二極管芯片和一個大功率高壓
電壓跟隨器,電壓跟隨器是怎么實現跟隨電壓的電壓跟隨器介紹電壓跟隨器是共集電極電路,信號從基極輸入,射極輸出,故又稱射極輸出器。基極
運放電壓跟隨器電路應用圖文介紹電壓跟隨器電路應用電壓跟隨器的顯著特點:輸入阻抗高,輸出阻抗低。如下所示為利用放大器搭建的電壓跟隨電
整流器介紹與電子整流器檢測步驟詳解兩種整流器介紹二極管整流器所有整流器類別中最簡單的是二極管整流器。在最簡單的型式中,二極管整流器
電力電子器件與分類介紹電力電子器件介紹電力電子器件(Power Electronic Device)又稱為功率半導體器件,主要用于電力設備的電能變換和