傳真:
18923864027
QQ:
709211280
地址:
深圳市福田區振中路84號愛華科研樓7層
1、78L15產品描述78L15單片固定電壓調節器集成電路,它是適合的應用所需的電源電流高達100mA。78L152、78L15特征輸出電流高達100mA無需外部
3401產品描述AO 3401采用先進的溝槽技術,提供優良的R DS(上),低柵極電荷和低閘極電壓為2 5v 裝置操作適合作為負荷開關或在PWM應用標
什么是nmosNMOS英文全稱為N-Metal-Oxide-Semiconductor。意思為N型金屬-氧化物-半導體,而擁有這種結構的晶體管我們稱之為NMOS晶體管。MOS
一、電動自行車控制接線圖首先確定電源正負極,和電門鎖線:方法是先把萬用表打直流檔上,再把萬用表的負極[黑線]接在電池的負極上[地線]
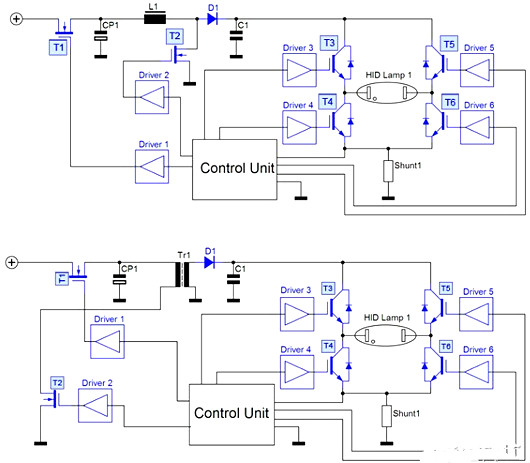
安定器電路原理圖什么是安定器安定器到底是一個什么樣的存在?很多人對氙氣燈都有這樣的大致概念:一條玻璃管,里面全是氙氣,通過23000V高
電源逆變器電源逆變器應用中隔離架構、電路和元件的選擇電機和電源控制逆變器設計人員都會遇到相同的問題,即如何將控制和用戶接口電路與危
步進電機控制器一、步進電機驅動電路在H橋電路的基礎上設計步進電機驅動電路。采用分立元件MOS管搭建雙H橋驅動電路是成熟的電機控制方案,
2300、12v鋰電池保護板電路圖12V鋰電池保護板,16串磷酸鐵鋰電池保護板,18650電池保護板,線路板廠在雙面線路板設計時都會優先考慮鋰電池
太陽能作為一種新興的綠色能源,以其永不枯竭、無污染等優點,正得到迅速的推廣應用。LED具有體積小而堅固耐用,耗電量低、使用奉命長、環
LED芯片一、18~36W內置MOS雙繞組LED驅動芯片方案1 方案特點集成高壓啟動模塊,燈具即開即亮,無啟動電阻長期使用老化開路問題內置高壓智能
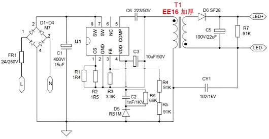
LED燈驅動電源電路圖根據驅動電路的輸出特性,白光LED閃光燈的驅動電路可分為恒壓型和恒流型;按電路工作原理,可以分為電感升壓電路和電荷
逆變器場效應管選型Part NumbeID(A)VDSS(V)RDS(ON)(Ω)ciss專用pF50N06506012 52060防反接保護912040200652800防反接保護75N