傳真:
18923864027
QQ:
709211280
地址:
深圳市福田區振中路84號愛華科研樓7層
1、電子元器件篩選的必要性電子元器件的固有可靠性取決于產品的可靠性設計, 在產品的制造過程中, 由于人為因素或原材料、 工藝條件、
太陽能控制器用什么參數mos管太陽能作為一種新式的綠色動力,以其永不干涸、無污染等長處,正得到敏捷的推廣應用。LED具有體積小而堅固耐用
LED的發光原理同傳統照明不同,是靠P-N結發光,同功率的LED光源,因其選用 的芯片不同,電流電壓參數則不同,故其內部布線結構和電路散布
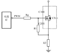
MOS在控制器電路中的工作狀況:注冊進程(由截止到導通的過渡進程)、導通狀況、關斷進程(由導通到截止的過渡進程)、截止狀況。MOS首要損
MOSFET和IGBT內部結構不同,決定了其應用領域的不同。1、由于MOSFET的結構,通常它可以做到電流很大,可以到上KA,但是前提耐壓能力沒有IGB
1 通常情況下直流電源輸入防反接保護電路是運用二極管的單向導電性來完結防反接保護。如下圖1示:這種接法簡略可靠,但當輸入大電流的情況
講真,每個運用東西的人都是深愛著自己的東西的。關于長期運用電動東西作業的人來說,一件好的電動東西不僅僅可以進步作業的功率,也由于好
MOS管溝通小信號模型1.MOS管低頻小信號模型因為在許多模仿電路中,MOS管被偏置在飽滿區,所以主要推導出在飽滿區的小信號模型。所謂小信號
在使用MOS管設計開關電源或者馬達驅動電路的時候,大部分人都會考慮MOS的導通電阻,最大電壓等,最大電流等,也有很多人僅僅考慮這些因素。
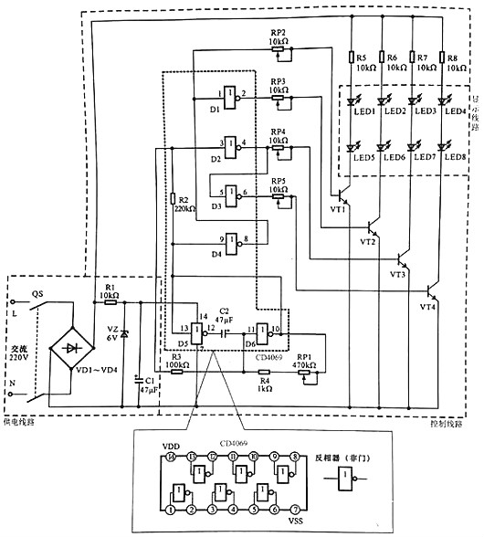
LED廣告燈操控線路是一種可用于小區院子、馬路、景象照明及裝飾用的線路。LED廣告燈操控線路是采用LED作為顯現設備的線路,通過邏輯門電路
一、碳化硅的來源碳化硅(SiC)是用石英砂、石油焦(或煤焦)、木屑為原料經過電阻爐高溫鍛煉而成。碳化硅在大自然也存在罕見的礦藏,莫桑
在節能省電的前提下,LED路燈替代傳統路燈的趨勢越來越顯著。市面上,LED路燈電源的規劃有很多種。前期的規劃比較注重低本錢的尋求;到近期