傳真:
18923864027
QQ:
709211280
地址:
深圳市福田區振中路84號愛華科研樓7層
P溝MOS管工作原理金屬氧化物半導體場效應(MOS)晶體管可分為N溝道與P溝道兩大類,P溝道硅MOS場效應晶體管在N型硅襯底上有兩個P+區,分別叫做
什么是場效應管場效應晶體管(Field Effect Transistor縮寫(FET))簡稱場效應管。一般的晶體管是由兩種極性的載流子,即多數載流子和反極
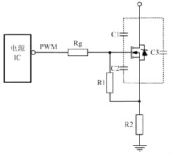
MOS管開關驅動電路圖在使用MOS管設計開關電源或者馬達驅動電路的時候,大部分人都會考慮MOS的導通電阻,最大電壓等,最大電流等,也有很多
逆變器是把直流電能(電池、蓄電瓶)轉變成交流電(一般為220v50HZ正弦或方波)。通俗的講,逆變器是一種將直流電(DC)轉化為交流電(AC)
MOS管參數解讀1、電壓規格(VDSS)俗稱耐壓,至少應該為主繞組的3倍,需求留意的是,主繞組的電壓指的是圖2 6中的N2或者N3,而不是二者相加。
場效應管放大電路圖場效應管放大電路圖的結構及功能特點,能夠正確分析和識讀放大電路中各種關鍵元器件的作用以及信號經過放大電路后的輸出
MOS管偏置電路MOS管直流偏置電路MOS管的單電源直流偏置電路有兩種:1、只能用于結型和耗盡型MOS管的自給偏置電路。2、可用于各種MOS管的分
NMOS管什么是NMOS管NMOS英文全稱為N-Metal-Oxide-Semiconductor。 意思為N型金屬-氧化物-半導體,而擁有這種結構的晶體管我們稱之為NMOS晶
n溝道mos管導通電壓n溝道mos管導通條件場效應管導通與截止由柵源電壓來操控,關于增強場效應管方面來說,N溝道的管子加正向電壓即導通,P溝
三端穩壓管好壞測量三端穩壓管及分類介紹三端穩壓管是一種直到臨界反向擊穿電壓前都具有很高電阻的半導體器件。穩壓管在反向擊穿時,在一定
數字萬用表測mos好壞什么是MOSmos管是金屬—氧化物-半導體場效應晶體管,或者稱是金屬—絕緣體—半導體。MOS管的source和drain是可以對調的
什么是PMOSPMOS是指n型襯底、p溝道,靠空穴的流動運送電流的MOS管。PMOS晶體管的空穴遷移率低,因而在MOS晶體管的幾何尺寸和工作電壓絕對值