傳真:
18923864027
QQ:
709211280
地址:
深圳市福田區振中路84號愛華科研樓7層
380三相4線電表接線圖-接線方法380三相4線電表接線圖,翻過接線端子蓋,就可以看到三相四線電表接線圖。其中1、4、7接電流互感器二次側S1端
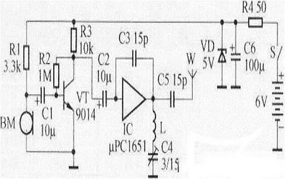
放大器電路介紹放大器電路,或稱放大電路,能增加信號的輸出功率。它透過電源取得能量來源,以控制輸出信號的波形與輸入信號一致,但具有較
電子鎮流器接線圖電子鎮流器介紹電子鎮流器(ballast)又稱電感鎮流器,它是一個鐵芯電感線圈,電感的性質是當線圈中的電流發生變化時,則
LED驅動電源介紹LED驅動電源是把電源供應轉換為特定的電壓電流以驅動LED發光的電源轉換器,通常情況下:LED驅動電源的輸入包括高壓工頻交流
教你三步看懂電路圖電路圖電路圖是指用電路元件符號表示電路連接的圖。電路圖是人們為研究、工程規劃的需要,用物理電學標準化的符號繪制的
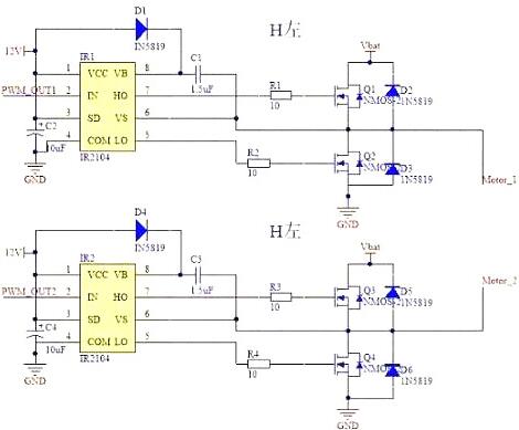
mos管h橋驅動電路圖mos管h橋h橋是一種電子電路,可使其連接的負載或輸出端兩端電壓反相 電流反向。這類電路可用于機器人及其它實作場合中直
穩壓管在電路中的作用穩壓管知識詳解穩壓二極管(又叫齊納二極管)是一種硅材料制成的面接觸型晶體二極管,簡稱穩壓管。此二極管是一種直到
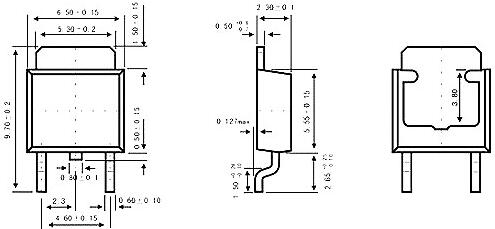
mos管封裝引腳MOS管的英文全稱叫MOSFET(Metal Oxide Semiconductor Field Effect Transistor),即金屬氧化物半導體型場效應管,屬于場效
mos管驅動電機電路圖mos管驅動電機電路圖,工作頻率和驅動信號的占空比不是很大,并且VMOS的功率規格也不是很大時,普通并不需求為VMOS配置
cmos與非門電路cmos與非門簡介與非門是與門和非門的結合,先進行與運算,再進行非運算。與非運算輸入要求有兩個,如果輸入都用0和1表示的話
功率MOS管主要參數在使用MOS管設計開關電源或者馬達驅動電路的時候,一般都要考慮MOS的導通電阻,最大電壓等,最大電流等因素。MOS管導通特
功率MOSFET選型功率MOSFET恐怕是工程師們最常用的器件之一了,但你知道嗎?關于MOSFET的器件選型要考慮方方面面的因素,小到選N型還是P型、