傳真:
18923864027
QQ:
709211280
地址:
深圳市福田區振中路84號愛華科研樓7層
場效應管貼片封裝形式MOSFET芯片在制作完成之后,需要給MOSFET芯片加上一個外殼,即MOS管封裝。MOSFET芯片的外殼具有支撐、保護、冷卻的作用,
場效應管是什么場效應管主要有兩種類型(junction FET—JFET)和金屬 - 氧化物半導體場效應管(metal-oxide semiconductor FET,簡稱MO
電焊機電焊機是利用正負兩極在瞬間短路時產生的高溫電弧來熔化電焊條上的焊料和被焊材料,使被接觸物相結合的目的。其結構十分簡單,就是一
常用小功率場效應管功率場效應管功率MOS場效應晶體管,即MOSFET,其原意是:MOS(Metal Oxide Semiconductor金屬氧化物半導體),FET(Fi
功率mos驅動電路功率MOS概述與工作原理功率MOS場效應晶體管,即MOSFET,其原意是:MOS(Metal Oxide Semiconductor金屬氧化物半導體),F
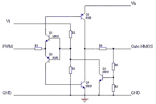
MOS管驅動電路跟雙極性晶體管相比,一般認為使MOS管導通不需要電流,只要GS電壓高于一定的值,就可以了。這個很容易做到,但是,我們還需要
雙極性晶體管與mos區別雙極性晶體管雙極性晶體管和mos區別到底在哪里呢?本文將雙極性晶體管和mos的基本工作原理、結構等基本知識概述的很
什么是變壓器變壓器(Transformer)是利用電磁感應的原理來改變交流電壓的裝置,主要構件是初級線圈、次級線圈和鐵芯(磁芯)。主要功能有
無刷電機和有刷電機的區別無刷電機無刷直流電機由電動機主體和驅動器組成,是一種典型的機電一體化產品。由于無刷直流電動機是以自控式運行
直流電機驅動電路圖與設計思路直流電機簡介直流電機(direct current machine)是指能將直流電能轉換成機械能(直流電動機)或將機械能轉
開關電源 電路開關電源開關模式電源(Switch Mode Power Supply,簡稱SMPS),又稱交換式電源、開關變換器,是一種高頻化電能轉換裝置
開關電源 MOS管損耗MOS管開關電源損耗開關模式電源(Switch Mode Power Supply,簡稱SMPS),又稱交換式電源、開關變換器,是一種高頻