傳真:
18923864027
QQ:
709211280
地址:
深圳市福田區振中路84號愛華科研樓7層
PNP三極管驅動繼電器電路圖解如下圖,是PNP三極管S8550的輸出特性曲線:看到沒有?橫坐標、縱坐標、就連曲線上的電流都是負數。我們先來看
7種三極管分壓式偏置電路工作原理分析和理解分壓式偏置電路是三極管另一種常見的偏置電路。1 三極管典型分壓式偏置電路圖1-101所示是典型的
4種常用的三極管電路圖解三極管開關電路目前在開關電源、電子產品以及照明等領域的應用非常廣泛,對于剛剛開始接觸電子產品設計的新人工程
LED專用寬電壓線性恒流驅動器-恒流三極管知識恒流三極管為LED電路提供恒定電流的器件,使電路具有簡單、經濟、可靠等特點 LED三極管在一定電
三極管集電極直流的七種電路工作原理解析三極管集電極直流電路就是集電極與直流工作電壓端之間的電路,這一直流電路是三極管三個電極直流電
NPN與PNP三極管作開關用的解析三極管實物圖三極管有四個狀態:截止,放大,飽和。我們在單片機電路里,用三極管基本就是用兩種狀態:截止和
單個三極管無線話筒電路圖解發射頻率設計在FM收音機波段,因此可以配合任何FM收音機接收到該高頻信號,并從該高頻信號還原出聲音信號,從而
三極管單級放大電路識圖技巧介紹三極管單級放大電路在電子電路中是應用最多的單元電路。三極管單級放大電路有共基極放大器、共發射極放大器
三極管的偏置電路圖解1 固定偏直電路固定偏置電路如圖15-11 所示,它是共發射極放大電路。當EC和RB一經確定,就能得到一個固定的基極電流l
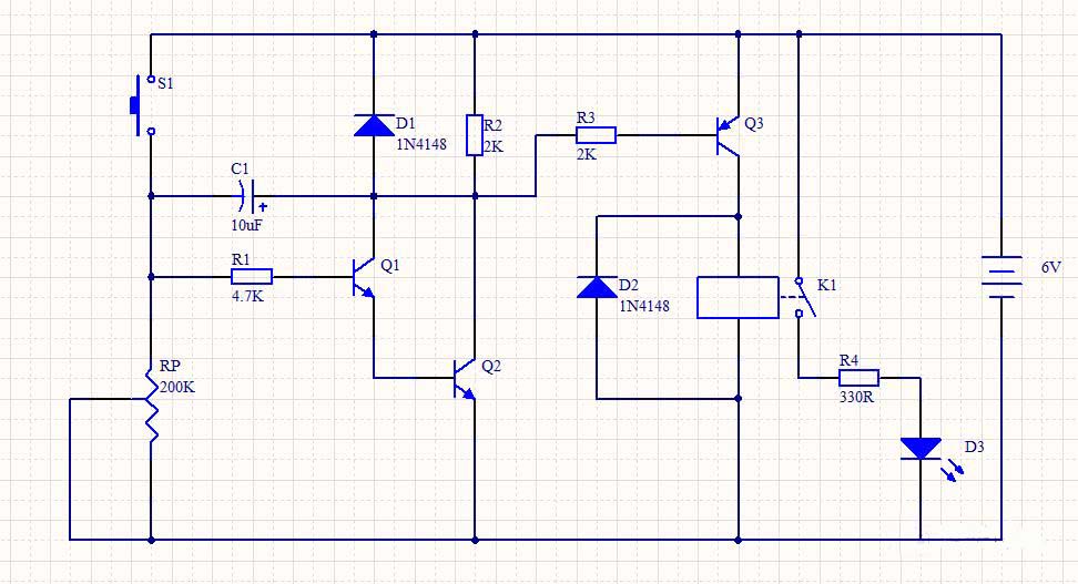
三極管開關延時電路圖解電路圖:電路功能分析:本例用三極管組成延時控制電路,控制繼電器的動作。當按鍵按下時,繼電器動作,延時一段時間
判斷三極管發射極和集電極的兩種方法介紹三極管的主要特點就是它在電子電路中能起到放大和開關的作用,因而得到廣泛的應用。三極管有PNP型
簡單的穩壓電路,三極管穩壓電路的原理和分析現在我們所用的大部分電器,中間都會有復雜的電路組成。然而在電路工作的同時因為電源電壓的不