傳真:
18923864027
QQ:
709211280
地址:
深圳市福田區振中路84號愛華科研樓7層
三極管和繼電器電流切換電路,可以讓負載工作在兩種狀態分享一個三極管與繼電器電流切換電路,此電路可以應用在車床,馬達控制,風扇控制,
三極管與運放構成的幾種恒流源電路圖解三極管和運放構成的幾種恒流源電路分析:這幾種電路都可以在負載電阻RL上獲得恒流輸出第一種由于RL浮
場效應管開關原理與三極管的區別三極管和場效應管的區別三極管(BJT)的三個腳分別命名為:基極(B)、集電極、發射極(C)。場效應管(FET
三極管各電極電壓和電流的關系給三極管各電極加上適當的直流電壓后,各電極才有直流電流。三極管基極電壓用UB表示,UC是集電極電壓,UE是發
三極管基極與發射極導通后,集電極與發射極是雙向導通嗎不管NPN三極管還是PNP三極管,導通后集電極和發射極都是單向導通的,到底是集電極流
三極管測試基極b與類型和集電極c與發射極e的判斷用萬用表識別三極管的三個管腳及其類型的方法較為簡單。測試時通常用Rx100或Rx1000檔,對于
開關電路用的三極管是npn還是pnpNPN與PNP管都可以起到開關作用,關鍵是實際電路需要用哪類、什么型號的三極管。三極管做開關用時,需要關注
三極管的穿透電流ICEO介紹穿透電流是指晶體管基極開路時,集電極到發射極間的反向截止電流。符號為Iceo ,稱作三極管的穿透電流 晶體三
三極管放大和開關作用的實現下圖是三極管電流放大原理圖,圖中有兩個電流回路Ib和IC。實驗中當我們把Ib回路斷路即Ib=0,此時雖然lc回路沒有
怎么判斷三極管的極性三極管極性的判斷其實很簡單,方法也有多種,有比較經典的極性判斷口訣,如三顛倒找基極,PN結,定管型,順箭頭,偏轉
三極管的偏置電流和偏置電壓是什么,靜態電流是什么所謂的三極管的偏置電壓與偏置電流,也就是三極管工作于線性放大區時,通過外接的偏置電
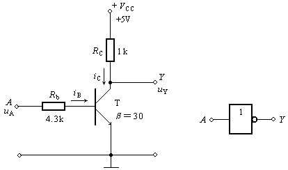
三極管非門(反相器)電路與原理1.半導體三極管非門(1)電路組成及符號如圖3 11所示是半導體三極管非門電路及符號。UA是輸入信號,其低電平